前 言
为贯彻《中华人民共和国环境保护法》和《中华人民共和国大气污染防治法》等法律法规,落实可持续发展战略,保护生态环境,改善天津市环境空气质量,防治大气挥发性有机物污染,促进各行业工艺和污染治理技术的进步,保障人体健康,制定本标准。
本标准规定了石油炼制与石油化学、医药制造、橡胶制品制造、涂料与油墨生产、塑料制品制造、电子工业、汽车制造与维修、印刷与包装印刷、家具制造、表面涂装、黑色金属冶炼及其他行业挥发性有机物的排气筒排放浓度及排放速率限值、无组织泄漏与逸散污染控制要求、厂界监控点浓度限值、管理规定和监测要求。
本标准为强制性标准。本标准未列出的污染控制项目执行国家及天津市相关标准。国家及天津市相关标准严于本标准时,执行国家及天津市相关标准。环境影响评价文件要求严于本标准时,按照批复的环境影响评价文件执行。
本标准由天津市环境保护局提出并归口。
本标准起草单位:天津市环境保护科学研究院、天津市大气污染防治重点实验室。本标准起草人:唐运平、姚立英、陈璐、黄浩云、王伟、赵喜梅、万宁、王红宇、樊在义、周莹、李志强、周阳。
本标准由天津市环境保护局负责解释。
本标准由天津市人民政府 2014 年 7 月批准。
本标准于 2014 年 7 月 31 日首次发布。
工业企业挥发性有机物排放控制标准
1 适用范围
本标准规定了石油炼制与石油化学、医药制造、橡胶制品制造、涂料与油墨生产、塑料制品制造、电子工业、汽车制造与维修、印刷与包装印刷、家具制造、表面涂装、黑色金属冶炼及其他行业挥发性有机物排放的控制要求。
本标准适用于现有和新建排污单位废气中挥发性有机物的排放管理,以及建设项目的环境影响评价、环境保护设施设计、竣工环境保护验收及其投产后挥发性有机物的排放管理。
2 规范性引用文件
下列文件所包含的条款通过本标准引用而成为本标准的条款。凡是不注日期的引用文件,其最新版本(包括所有修订单)适用于本标准。
GB/T 15089 机动车辆及挂车分类
GB/T 16157 固定污染源排气中颗粒物测定与气态污染物采样方法
GB 16297 大气污染物综合排放标准
HJ/T 55 大气污染物无组织排放监测技术导则
HJ/T 76 固定污染源烟气排放连续监测系统技术要求及检测方法
HJ/T 397 固定源废气监测技术规范
HJ 583 环境空气 苯系物的测定 固体吸附/热脱附-气相色谱法
HJ 584 环境空气 苯系物的测定 活性炭吸附/二硫化碳解吸-气相色谱法
HJ 644 环境空气 挥发性有机物的测定 吸附管采样-热脱附/气相色谱-质谱法
《环境监测管理办法》(国家环境保护总局令 第 39 号)
3 术语和定义
下列术语和定义适用于本标准。
3.1 挥发性有机物 volatile organic compounds
在 293.15K 条件下蒸气压大于或等于 10Pa,或者特定适用条件下具有相应挥发性的全部有机化合物(不包括甲烷),简称 VOCs。
3.2 标准状态 standard state
指温度为 273.15K,压力为 101325Pa 时的状态,简称“标态”。本标准规定的各项标准值,均以标准状态下的干排气为基准。
3.3 最高允许排放浓度 maximum allowable emission concentration
指处理设施后排气筒中污染物任何 1h 浓度平均值不得超过的限值,或指无处理设施排气筒中污染物任何 1h 浓度平均值不得超过的限值,单位为mg/m3。
3.4 最高允许排放速率 maximum allowable emission rate
指一定高度的排气筒任何 1h 所排放污染物的质量不得超过的限值,单位为 kg/h。
3.5 排气筒高度 emission pipe
指自排气筒(或其主体建筑构造)所在的地平面至排气筒出口的高度。
3.6 挥发性有机液体 volatile organic liquid
含挥发性有机物成分 10%(重量比)以上的液体。
3.7 泄漏排放源与逸散排放源 leak sources and fugitive emission sources
泄漏排放源是指各种内部含 VOCs 物料(气体/蒸汽、轻质液、重质液)的装置和设备, 包括阀门、法兰及其他管道连接设备、泵、压缩机密封系统放气管、卸压装置、开口阀门及管线、搅拌器密封口、通道门密封、储蓄槽通风管等。
逸散排放源是指含有 VOCs 物料(气体/蒸汽、轻质液、重质液)的收集、储存设备及其敞开液面以及含有 VOCs 的生产工艺废水、废液的收集储存和净化处理设施的敞开液面。
(1) 气体/蒸汽:指在正常的作业条件下,设备管线中的工艺流体为气态。
(2) 轻质液:指在正常的作业条件下,设备管线中的工艺流体为液态,且满足:① 293.15K 时,有机组分蒸汽压大于 300Pa;②293.15K 时,流体中含蒸汽压大于 300Pa 的VOCs成分占其重量百分比不低于 20%。
(3) 重质液:除气体/蒸汽和轻质液以外的介质。
3.8 VOCs 便携监测仪器 VOCs portable monitor instrument
指基于光离子化、火焰离子、红外等原理制成的可快速显示空气中 VOCs 浓度的便携式监测仪器。
3.9 背景浓度值 background concentration
指 VOCs 便携监测仪器在欲检测的设备或管线组件上风向 1~2m 处,测得的 VOCs 仪器读数,若该测量位置有其他临近 VOCs 设备或管线组件的干扰,则距离不得少于欲检测的设备或管线组件上风向 25cm。
3.10 泄漏净检测值 leak detection net value
VOCs 便携监测仪器检测到的设备或管线组件泄漏的VOCs 原始读数减去背景浓度值后的净值,单位ppmv。
3.11 泄漏 leakage
泄漏净检测值超过标准泄漏最高允许浓度或红外气体成像仪观测到的 VOCs 扩散现象以及肉眼可见的跑冒滴漏现象。
3.12 难于检测的设备与管线组件 inaccessible component
指不易采用监测仪器进行定量检测的设备与管线组件,包括从地面进行检测时,位于高于地面 5m 以上的设备与管线组件;或从平台进行检测时,位于高于该平台 2m 以上的设备与管线组件;以及在检测时有安全顾虑的设备与管线组件。
3.13 实际蒸汽压 true vapour pressure
对于常温储存或装载的物料,其于 293.15K 时的蒸气压(绝对压力);非常温储存或装载的物料,其实际最大操作温度下的蒸气压(绝对压力)。
3.14 无组织排放 fugitive emission
指污染物不经过排气筒的无规则排放。低矮排气筒的排放属有组织排放,但在一定条件下也可造成与无组织排放相同的后果。因此,在执行“厂界监控点浓度限值”指标时,由低矮排气筒造成的监控点污染物浓度增加不予扣除。
3.15 厂界监控点浓度限值 concentration limit at perimeter reference point
标准状态下(温度 273.15K,压力 101325Pa),监控点(根据 HJ/T 55 确定)的污染物浓度任何 1h 的平均值不得超过的限值,单位 mg/m3。
3.16 现有企业 exist enterprises
指本标准实施之日前已建成投产或环境影响评价文件已通过审批的企业或设施。
3.17 新建企业 new established enterprises
指本标准实施之日起环境影响评价文件通过审批的新建、改建、扩建项目。
3.18 单位周界 unit perimeter
指单位与外界环境接界的边界。通常应依据法定手续确定边界;若无法定手续,则按目前的实际边界确定。
4 污染物排放控制要求
4.1 VOCs 有组织排放限值
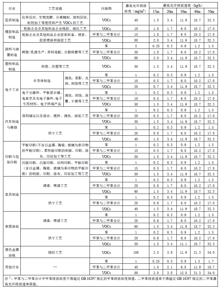
4.1.1 自标准实施之日起至 2015 年 12 月 31 日止,现有企业执行表 1 规定的污染物排放限值。自 2016 年 1 月 1 日起,现有企业执行表 2 规定的污染物排放限值。
4.1.2 自标准实施之日起,新建企业起执行表 2 规定的污染物排放限值。
表 1 现有企业排气筒污染物排放限值 1)
.png)
表1(续)
.png)
表 2 新建企业排气筒污染物排放限值 1)
.png)
表2(续)
.png)
4.2 汽车制造涂装生产线 VOCs 排放总量限值
4.2.1 自标准实施之日起至 2015 年 12 月 31 日止,现有企业执行表 3 规定的现有企业VOCs排放总量限值。自 2016 年 1 月 1 日起,现有企业执行表 3 规定的新建企业VOCs 排放总量限值。
4.2.2 自标准实施之日起,新建企业起执行表 3 规定的新建企业VOCs 排放总量限值。
表 3 汽车制造涂装生产线VOCs 排放总量限值 1)2)
.png)
4.3 VOCs 无组织排放污染控制要求
4.3.1 石油炼制与石油化学、医药制造工业企业无组织泄漏源与逸散源执行本规定。
企业按照VOCs 无组织排放污染控制要求配备污染控制措施,并进行泄漏检测与修复以及记录检测数据。
环境保护行政主管部门定期对企业无组织排放及环保措施执行情况进行监督性检查。
4.3.2 设备与管线组件泄漏的VOCs 排放控制要求
4.3.2.1 泄漏检测要求
企业应定期对设备与管线组件采用 VOCs 便携监测仪器进行泄漏检测并记录检测数据, 检测频次要求为:
a) 至少每周对轻质液泵进行一次巡检,目视检查其轴封处是否存在流体滴漏。
b) 至少每季度对气体/蒸汽以及轻质液常规动设备与管线组件进行一次仪器定量检测, 其中释压装置至少每季度及每次释压排放后 5 日内检测一次;至少每年对气体/蒸汽以及轻质液常规静设备与管线组件进行一次仪器定量检测;根据泄漏风险可加大检测频次。
c) 至少每季度对重质液常规设备与管线组件目视检查或以嗅闻、听觉等其他简易方法检漏,发现有泄漏现象应于 5 日内使用检测仪器予以定量检测。
d) 至少每年对难于检测的设备与管线组件(包括气体/蒸汽、轻质液、重质液)进行一次红外气体成像检测,发现有泄漏现象应于 5 日内使用检测仪器予以定量检测;至少每两年对难以检测的设备与管线组件(包括气体/蒸汽、轻质液、重质液)进行一次仪器定量检测。
4.3.2.2 泄漏的认定
满足以下条件之一,则认定发生了泄漏:
a) 设备与管线组件泄漏净检测值不满足规定要求。
b) 采用密闭排气至污染控制设备,但污染物排放不符合排气筒污染物排放限值要求。c)止漏流体轴封系统失效。
d) 设施、容器等有肉眼可见的渗漏现象。
e) 由红外气体成像仪观测到的挥发性有机物扩散现象。
4.3.2.3 VOCs 泄漏限值
a) 设备轴封处流体(包括轻质液与重质液)滴漏不得超过每分钟 3 滴。
b) 自标准实施之日起至 2015 年 12 月 31 日止,现有企业设备与管线组件的 VOCs 泄漏
净检测值不得超过表 4 规定的现有企业标准限值。自 2016 年 1 月 1 日起,现有企业设备与管线组件的VOCs 泄漏净检测值不得超过表 4 规定的新建企业标准限值。
c) 自标准实施之日起,新建企业设备与管线组件的 VOCs 泄漏净检测值不得超过表 4 规定的新建企业标准限值。
表 4 泄漏净检测值最高允许浓度
单位:ppmv(以甲烷计)
.png)
4.3.2.4 泄漏源修复
a) 发现设备与管线组件 VOCs 泄漏超过泄漏限值,应对泄漏源予以标识,应于自发现之日起 5 日内完成修复。
b) 如需工艺停车才可实施的泄漏源修复,应向环境保护行政主管部门备案,明确泄漏设施的名称与位置、计划工艺停车时间等信息,经环境保护行政主管部门确认后于下次停车检修期间完成修复。
4.3.3 挥发性有机液体储运的VOCs 排放控制要求
4.3.3.1 挥发性有机液体储罐的技术要求
a) 对于储存物料的实际蒸气压大于 76000Pa,且容积大于或等于 100m3 的有机液体储罐或同一场所同一储存物料的总储槽容积大于或等于 500 m3,须满足以下条件:
1) 采用压力罐。
2) 非采用压力罐,应安装密闭排气系统,排气至污染控制设备,污染物排放应符合排气筒污染物排放限值要求。
3) 采取其他等效措施。
b) 对于储存物料的实际蒸气压大于 2800Pa 但小于 76000Pa,且容积大于或等于 100m3 的有机液体储罐或同一场所同一储存物料的总储槽容积大于或等于 500 m3,以及容积大于或等于 100m3 的二甲苯或其他低沸点(沸点低于 413.15K)有机液体储罐,须满足以下条件:
1) 采用浮顶罐。
2) 如采用固顶罐,应安装密闭排气系统,排气至污染控制设备,污染物排放应符合排气筒污染物排放限值要求;罐顶应保持气密状态,不得有破洞、裂缝或开口;储罐计量或取样装置,除测量或取样外,应保持气密状态。
3) 采取其他等效措施。
c) 采用内浮顶罐或外浮顶罐,罐顶VOCs 检测浓度应不超过 2000ppmv(以甲烷计)。
d)新建、改建、扩建浮顶罐应密封。
内浮顶罐应安装下列之一高效封气设备:
1) 液体镶嵌式密封。
2) 机械式鞋形密封。
3) 双封式密封。
4) 其他环境保护行政主管部门认可的封气设备。
外浮顶罐应采用双封式密封,且初级密封应为液体镶嵌式密封、机械式鞋形密封或其他环境保护行政主管部门认可的封气设备。初级密封外壳和二级密封不得有破洞、裂缝或开口。
e)采用密闭排气至污染控制设备,污染物排放应符合排气筒污染物排放限值要求。
4.3.3.2 挥发性有机液体储罐的检查与维修
a) 至少每周目视检查固顶罐、内浮顶罐罐顶和外浮顶罐浮顶是否有破洞、裂缝或开口 ;浮顶罐排空时目视检查封气设备是否有破洞、裂缝或开口。若发现破洞、裂缝或开口,应自发现之日起 3 日内修复。
b) 至少每季度检测内浮顶罐上方以及外浮顶罐二次密封的内外部 VOCs 浓度,VOCs 检测浓度不符合标准限值要求,应自发现之日起 90 日内完成修复。
4.3.3.3 挥发性有机液体装载设施
对于实际蒸气压大于 2800 Pa 的有机液体,其装载设施应配备蒸气收集系统,并密闭排气至污染控制设备或蒸气平衡系统。
采用密闭排气至污染控制设备,污染物排放应符合排气筒污染物排放限值要求。
4.3.4 废水收集、处理、储存设施的 VOCs 排放控制要求
废水收集系统液面与环境空气之间应采取隔离措施,不得与大气接触。
曝气池、气浮池等对废水进行鼓风、曝气操作的废水处理设施,应加盖密闭,并收集气体至污染控制设备,净化处理后废气排放应符合排气筒污染物排放限值要求。
其他废水处理、储存设施,如液面上方 10 cm 处的VOCs 浓度检测值大于 300ppmv(以甲烷计),亦应符合上述规定。
4.4 厂界监控点 VOCs 浓度限值
工业企业VOCs 厂界环境空气执行表 5 规定的限值。
表 5 厂界监控点浓度限值
单位:mg/m3
.png)
4.5 控制 VOCs 排放的生产工艺和管理要求
各行业控制 VOCs 排放的生产工艺和管理要求参见附录A。
4.6 排气筒高度与排放速率要求
4.6.1 企业排气筒高度一般不应低于 15m,排气筒高度低于 15m 时,其排放速率标准限值按附录 B 确定的外推计算结果严格 50%执行。
4.6.2 若某排气筒高度处于本标准列出的两个排气筒高度值之间,其执行的最高允许排放速率以内插法计算,内插法的计算式参见本标准附录 B;当某排气筒的高度大于或小于本标准列出的排气筒高度最大值或最小值时,以外推法计算其最高允许排放速率,外推法计算式参见本标准附录B。
4.6.3 排气筒高度应高出周围 200m 半径范围的建筑 5m 以上,不能达到该要求的排气筒, 排放速率应按列表排放速率标准值或按附录B 确定的内插或外推计算结果严格 50%执行。
4.6.4 企业内部有多根排放含VOCs 废气的排气筒时,若两根排气筒距离小于其几何高度之和,应合并视为一根等效排气筒。若有三根以上的近距离排气筒,且均排放VOCs 废气时, 应以前两根的等效排气筒,依次与第三、第四根排气筒取得等效值。等效排气筒的有关参数计算方法参见本标准附录C。
5 污染物监测要求
5.1 一般要求
5.1.1 对企业排放废气的采样,应根据监测污染物的种类,在规定的污染物排放监控位置进行,有废气处理设施的,应在该设施后监测。
5.1.2 企业应按照环境监测管理规定和技术规范的要求,设计、建设、维护永久性采样口、采样测试平台和排污口标志。
5.1.3 VOCs有组织排放、汽车制造涂装生产线 VOCs 排放总量限值、厂界监控点 VOCs 标准限值为特征污染物质量之和,其中未识别物质以甲苯计。
5.1.4 催化燃烧法的有组织排放浓度限值,以标准状态下含 5%O2 的干烟气为参考值换算;热力燃烧法的 VOCs 有组织排放浓度限值,以标准状态下含 10%O2 的干烟气为参考值换算。
5.2 有组织源监测
5.2.1 排气筒VOCs 监测的采样点数目及采样点位置的设置应按照GB/T 16157 执行。
5.2.2 排气筒废气的采样按照GB/T 16157、HJ/T 397 执行。
5.2.3 排气筒VOCs 的分析测定应按照表 6 规定执行。
表 6 排气筒VOCs 浓度测定方法标准
.png)
5.2.4 采样期间的工况应与日常实际运行工况相同。
5.2.5 VOCs 在线监测
排气筒 VOCs 排放速率(包括等效排气筒等效排放速率)大于2.5kg/h 或排气量大于m3/h 时须配套建设 VOCs 在线监测设备。VOCs 在线监测设备的管理、使用按照环境保护和计量监督的有关法规执行。
5.3 VOCs 泄漏与逸散排放检测
5.3.1 设备与管线组件泄漏检测,按照《大气固定源的采样和分析》(中国环境科学出版社, 1993)中规定的“挥发性有机物泄漏的测定”方法执行(包括催化氧化、火焰离子化(适合现场条件)、光离子化、红外吸收、紫外差分、红外差分等分析方法)。
5.3.2 浮顶罐顶 VOCs 浓度检测,采用与“设备与管线组件泄漏检测”相同性能的便携式监测仪器。内浮顶罐检测灌顶排气口中心位置处的 VOCs 浓度,外浮顶罐检测边缘密封部位上方 1m 高度处的VOCs 浓度。
5.3.3 废水液面 VOCs 浓度检测,采用与“设备与管线组件泄漏检测”相同性能的便携式监测仪器,检测废水液面上方 10cm 高度处的VOCs 浓度。
5.3.4 设备与管线组件泄漏检测,对于发现超过标准限值的泄漏点(面)应再检测 3 次,以3 次平均值作为检测结果。浮顶罐及废水液面上的 VOCs 浓度检测,采集的样本数应不少于3 个,计算平均值,采样间隔时间为 5 分钟~10 分钟。逸散性排放检测应在环境风速小于 3m/s 气象条件下进行,环境保护行政主管部门的监督性检测可在任意气象条件下实施。
5.4 厂界环境空气监测
5.4.1 厂界监控点的数目及点位设置应按照HJ/T 55 执行。
5.4.2 厂界监控点污染物的采样和分析方法按照表 7 规定执行。
表 7 厂界监控点污染物测定方法标准
.png)
5.5 环境保护验收监测采样期间的工况按验收相关规定执行。
5.6 汽车制造涂装生产线 VOCs 总量排放核算
5.6.1 汽车制造涂装生产线 VOCs 排放总量限值的考核是以每月表面涂装工艺所排放的VOCs 总量(含逸散性排放量)除以底涂总面积为依据,底涂总面积以每月产量计。每辆车的底涂面积按式(1)或式(2)计算:
底涂面积(m2)=2×钢板净重(kg)/(钢板原始厚度(m)×钢板密度(kg/m3)) (1)
底涂面积(m2)=电泳涂料干膜净重(kg)/(电泳涂料干膜平均厚度(m)×电泳涂料干膜密度(kg/m3))(2)
计算机辅助设计系统设计的钣金钢板面积,也可作为底涂面积确定的依据。
5.6.2 汽车制造涂装生产线每月 VOCs 排放总量以物料衡算法按式(3)计算:
VOCs 排放总量=I-O1-O2 (3)
式中:
I—为各涂装单元每月使用涂料、稀释剂、密封胶及清洗溶剂中 VOCs 的量,单位为千克每月(kg/月);
O1—为每月回收VOCs 的量(可再利用或进行废物处置),单位为千克每月(kg/月);
O2—为每月污染控制设备削减的 VOCs 的量,单位为千克每月(kg/月)。
5.7 企业应按照有关法律和《环境监测管理办法》的规定,对污染物排放状况进行监测,并保留原始监测记录。
6 实施与监督
本标准由本市各级环境保护行政主管部门负责监督实施。
附录 A
(资料性附录)
控制VOCs 排放的生产工艺和管理要求
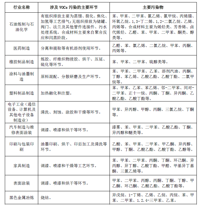
A.1 VOCs 工业重点行业划分为石油炼制与石油化学等含VOCs 原料的生产行业,医药制造、涂料与油墨、胶黏剂等以 VOCs 为原料的生产行业,印刷、电子工业清洗、汽车制造表面涂装、家具表面涂装以及其他行业表面涂装等使用含VOCs 产品的行业。
A.2 源头控制
A.2.1 在石油炼制与石油化学工业,鼓励采用先进的清洁生产技术,提高原油等生产原料的转化和利用效率。其生产过程中产生的 VOCs 废气应满足无组织泄漏排放源与逸散排放源VOCs 污染控制要求。
A.2.2 医药制造、涂料与油墨、胶黏剂等以VOCs 为原料的生产行业
A.2.2.1 鼓励扩大符合环境标志产品技术要求的水基型、无有机溶剂型、低有机溶剂型、低毒、低挥发的涂料、油墨和胶黏剂的生产和使用。
A.2.2.2 生产过程中应采用密闭一体化生产技术,以减少无组织排放,并对生产过程中产生的废气分类收集、有效处理,满足标准限值要求后排放。
A.2.3 印刷、电子工业清洗、汽车制造表面涂装、家具表面涂装、其他行业表面涂装等含 VOCs 产品的使用
A.2.3.1 鼓励使用通过环境标志产品认证的环保型涂料、油墨、胶黏剂和清洗剂。
A.2.3.2 根据涂装工艺的不同,鼓励使用水性涂料、高固份涂料、粉末涂料、紫外光固化(UV) 涂料等环保型涂料,限制使用溶剂型涂料;推广采用静电喷涂、淋涂、辊涂、浸涂等效率较高的涂装工艺;应尽量避免无VOCs 净化、回收措施的露天喷涂作业。
A.2.3.3 在印刷工艺中推广使用水性油墨,印铁制罐行业鼓励使用紫外光固化(UV)油墨, 书刊印刷行业鼓励使用预涂膜技术。
A.2.3.4 鼓励在人造板、制鞋、皮革制品、包装材料等粘合过程中使用水基型、热熔型等环保型胶粘剂,在复合膜的生产中推广无溶剂复合及共挤出复合技术。
A.2.3.5 含 VOCs 的原辅材料应储存在密封容器内。
A.2.3.6 清洗过程中产生的废溶剂宜密闭收集,有回收价值的废溶剂经处理后回用,其他废溶剂应妥善处置。
A.2.3.7 产生 VOCs 废气的工艺线及作业应尽可能设置于密闭工作间内,采取废气收集措施,提高废气收集效率,集气排风并导入 VOCs 污染控制设备进行处理。
A.3 末端治理与综合利用
A.3.1 在工业生产过程中鼓励VOCs 的回收利用,并优先鼓励在生产系统内回用。
A.3.2 VOCs 工业固定源企业应安装有效的 VOCs 治理措施,处理效率应达到设计处理效率, 密闭排气系统、污染控制设备应与工艺设施同步运转。VOCs 废气排放超标的企业须安装有效的VOCs 治理措施,满足标准限值要求后排放。
A.3.2.1 对于含高浓度VOCs 的废气,宜优先采用冷凝回收、吸附回收技术进行回收利用, 并辅助以其他治理技术以满足标准要求。
A.3.2.2 对于含中等浓度VOCs 的废气,可采用吸附技术回收有机溶剂,或采用催化燃烧和热力焚烧技术净化以满足标准限值要求。当采用催化燃烧和热力焚烧技术进行净化时,应进行余热回收利用。
A.3.2.3 对于含低浓度VOCs 的废气,有回收价值时可采用吸附技术、吸收技术对有机溶剂进行回收;不宜回收时,可采用吸附浓缩燃烧技术、生物技术、吸收技术、等离子体技术或紫外光高级氧化技术等净化以满足标准限值要求。
A.3.2.4 对于含有机卤素成分VOCs 的废气,应采用二次污染少的适宜技术和方法治理,不宜采用焚烧技术处理。
A.3.3 末端治理措施必须按照生产厂家规定的方法进行维护,填写维护记录,并在环境保护行政主管部门备案。
A.3.4 严格控制 VOCs 处理过程中产生的二次污染,对于催化燃烧和热力焚烧过程中产生的含硫、氮、氯等元素的废气,以及吸附、吸收、冷凝、生物等治理过程中所产生的含有机物废水,应处理至满足标准限值要求后排放。
A.3.5 对于不能再生的过滤材料、吸附剂及催化剂等净化材料,应按照国家固体废物管理的相关规定处理处置。
A.3.6 废弃的容器在移交回收机构前必须密封保存。
A.4 VOCs 污染控制的记录要求
A.4.1 所有含 VOCs 的物料需建立完整的购买、使用记录,记录中必须包含物料的名称、VOCs 含量、物料进出量、计量单位、作业时间以及记录人等。
A.4.2 每月应记录含 VOCs 物料的使用量(如有机溶剂或其他输入生产工艺原材料中 VOCs 的量)、VOCs 排放量(随废溶剂、废弃物、废水或其他方式输出生产工艺的量)、污染控制设备处理效率、排放监测等数据。
A.4.3 酸碱洗涤吸收装置,应记录保养维护事项,并每日记录各洗涤槽洗涤循环水量、pH 值等。
A.4.4 清水洗涤吸收装置,应记录保养维护事项,并每日记录各洗涤槽洗涤循环水量及废水排放流量等。
A.4.5 冷凝装置,应每月记录冷凝液量,每日记录气体出口温度、冷凝剂出口温度等。
A.4.6 吸附装置,应记录吸附剂种类、更换/再生周期、更换量,并每日记录操作温度等。
A.4.7 生物处理设施,应记录保养维护事项,以确保该设施的状态适合生物生长代谢,并每日记录处理气体风量、进口温度及出口相对湿度等。
A.4.8 热力燃烧装置,应每日记录燃烧温度和烟气停留时间等。
A.4.9 催化燃烧装置,应记录催化剂种类、催化剂床更换日期,并每日记录催化剂床进、出口气体温度和停留时间等。
A.4.10 其他污染控制设备,应记录保养维护事项,并每日记录主要操作参数。
A.4.11 记录应至少保存一年。
附录 B
(规范性附录)
确定某排气筒最高允许排放速率的内插法和外推法
B.1 某排气筒高度处于表列两高度之间,用内插法计算其最高允许排放速率,按式(B1) 计算:
Q=Qa+(Qa+1-Qa)(h-ha)/(ha+1-ha) (B1)
式中:Q —某排气筒最高允许排放速率,kg/h;
Qa —对应于排气筒ha 的表列排放速率限值,kg/h;
Qa+1—对应于排气筒ha+1 的表列排放速率限值,kg/h;
H —某排气筒的几何高度,m;
ha —比某排气筒低的表列高度中的最大值,m;
ha+1—比某排气筒高的表列高度中的最小值,m。
B.2 某排气筒高度高于表列排气筒高度的最高值,用外推法计算其最高允许排放速率,按式(B2)计算:
Q=Qb ( h/hb )2 (B2)
式中:Q —某排气筒最高允许排放速率,kg/h;
Qb—表列排气筒最高高度对应的最高允许排放速率,kg/h;
h —某排气筒的几何高度,m;
hb—表列排气筒的最高高度,m。
B.3 某排气筒高度低于表列排气筒高度的最低值,用外推法计算其最高允许排放速率,按式(B3)计算:
Q=Qc ( h/hc )2 (B3)
式中:Q —某排气筒最高允许排放速率,kg/h;
Qc—表列排气筒最低高度对应的最高允许排放速率,kg/h; h —某排气筒的几何高度,m;
hc—表列排气筒的最低高度,m。
附录 C
(规范性附录)
等效排气筒有关参数计算方法
C.1 当排气筒 1 和排气筒 2 均排放VOCs 废气,其距离小于该两根排气筒的高度之和时,应以一根等效排气筒代表该两根排气筒。
C.2 等效排气筒的有关参数计算方法如下。
C.2.1 等效排气筒污染物排放速率,按式(C1)计算:
Q=Q1+Q2 (C1)
式中:Q—等效排气筒的污染物排放速率,kg/h;
Q1,Q2—排气筒 1 和排气筒 2 的污染物排放速率,kg/h。
C.2.2 等效排气筒高度按式(C2)计算:
.png)
式中:h—等效排气筒高度,m;
h1,h2—排气筒 1 和排气筒 2 的高度,m。
C.2.3 等效排气筒的位置
等效排气筒的位置,应位于排气筒 1 和排气筒 2 的连线上,若以排气筒 1 为原点,则等效排气筒距原点的距离按式(C3)计算:
x=a(Q-Q1)/Q= a Q2/Q (C3)
式中:x—等效排气筒距排气筒 1 的距离,m;
a—排气筒 1 至排气筒 2 的距离,m;
Q、Q1、Q2—同 C.2.1。
附录 D
(规范性附录)
VOCs 监测技术导则
注意:使用本方法的人员应有实验室工作的实践经验,熟悉气相色谱和(或)固定污染源废气的采样方法。本方法并未指出所有可能的安全问题,使用者有责任采取适当的安全和卫生防护措施,并保证符合国家有关法规规定的条件。在有可能爆炸、爆燃的环境下,要特别注意仪器和操作的安全性。
D.1 适用范围
本附录规定了企业有组织排放废气中 VOCs 的监测方法。厂界监控点的 VOCs 监测也可参照本附录中的相关方法。
D.2 方法概述
D.2.1 相关的标准和依据
1)美国 EPA method to-14a、method 18。
2)GB/T 16157 固定污染源排气中颗粒物测定与气态污染物采样方法。
D.2.2 方法的选择
D.2.2.1 本标准的VOCs 质量浓度是指所有VOCs 质量浓度的算术和,其中未识别物质以甲苯计。可以选择以下一种方式实施监测:
1) 采用一种监测方法测定所有预期的有机物。
2) 采用多种特定监测方法分别测定所有预期的有机物。
D.2.2.2 应选用表D.1 所列的监测方法或其他经环境保护部批准适用于本标准的方法。
表 D.1 VOCs 监测方法
.png)
D.2.2.3 所有的方法均应符合本附录 D.3 的基本要求。
D.2.3 预期有机物的调查
本标准测定方法适用于排气中有机物成分已知的情况,各行业有机废气的具体组分与原辅材料有关,监测前须开展预调查和预监测工作。通过预调查和预监测明确企业使用含VOCs 的原辅材料、工艺流程、处理设施以及排放周期等情况,分析有机废气的组成类别、质量浓度范围,并列出预期的有机物,预期的有机物应占所有 VOCs 总量的 80%以上,其中未识别物质以甲苯计。
各行业排放废气中主要(但不限于)的VOCs 参见表 D.2。
表 D.2 各行业常见的VOCs
.png)
D.3 基本要求
D.3.1 测定范围
方法的测定范围是由多方面所决定的,如采样体积、吸附剂浓缩、样品稀释、检测器灵敏度等,有组织排放监测每种有机物的检出限不宜高于 0.5mg/m3。
D.3.2 采样
D.3.2.1 采样应符合 GB/T 16157、HJ/T 397 的规定,具体污染物的采样还应根据该污染物的监测方法执行。
D.3.2.2 监测采样时,收集废气至排气筒的所有生产线应在正常稳定生产状态。
D.3.2.3 采样方法应能够采集所有预期的污染物,可以按分析方法的要求对不同的污染物分别采样。
D.3.2.4 采样体积和采样时间可根据实际监测情况确定。
D.3.2.5 如采用不同于方法规定的采样方法,如改变吸附剂或吸收液,应作论证并符合质量控制和质量保证的要求。
D.3.2.6 注意事项
使用固体吸附采样方法,采样前应预调查污染物的浓度和采样体积,不得超出吸附管的穿透量和穿透体积。
D.3.3 分析
采用色谱分析方法时,为得到更佳的结果,可以不限于某种方法的具体要求而选择下述技术偏离,但所有偏离必须符合质量控制和质量保证的要求。
1) 选择不同的溶剂或稀释比例。
2) 选择不同的色谱柱。
3) 选择不同的色谱分析条件。
4) 选择不同的检测器。
D.3.4 结果计算
VOCs 测定结果按式(D.1)计算,未识别物质以甲苯计,小于检出限的有机物不参与计算。
.png)
式中:ρ(VOCs)—VOCs 质量浓度,mg/m3;
ρi—鉴定并定量测定的第 i 种 VOCs 质量浓度,mg/m3。
D.3.5 质量控制和质量保证
D.3.5.1 应按方法规定的要求执行质量控制和质量保证措施。
D.3.5.2 实际操作偏离方法规定要求的,必须符合方法的基本原则要求。方法没有具体规定的,应参考GB/T 16157 和本附录 D.4.5 的要求执行。
D.4 VOCs 监测方法
D.4.1 原理
根据情况选用一种方法采样,用气相色谱分离定性,并用相应的检测器定量,如 FID、PID、ECD 或其他合适的检测方法,必要时应用GC/MS 鉴定有机物。
本方法的测定下限与采样方式和检测器的灵敏度有关。对于气袋或采样罐采样方式,要求检测器的检出限在 10-6(体积分数)以下;吸采样方式可以浓缩样品从而降低检出限。不同检测器的灵敏度会有所不同,方法的测定上限是由检测器的满量程和色谱柱的过载量决定的,用惰性气体稀释样品和减少进样体积可以扩展测定上限。另外,高沸点化合物的冷凝问题也会影响测定上限。
本方法不能检测高分子量的聚合物、在分析之前会聚合的物质以及在排气筒或仪器条件下蒸气压过低的物质。
D.4.2 试剂和材料
D.4.2.1 标准气体或液体有机化合物:作为标准的有机物纯物质,应为色谱纯,如果为分析纯,需经纯化处理,以保证色谱分析无杂峰。
D.4.2.2 萃取溶剂:色谱纯。
D.4.2.3 钢瓶气体:载气、氧气和燃气(如需)。
D.4.2.4 零气:小于检出限或小于 10-6(体积分数)。
D.4.3 仪器
仪器同具体方法相关,标准仅列出主要仪器,可根据方法选取。
D.4.3.1 气相色谱仪:配备适当的检测器、色谱柱、温控进样器、程序温控柱箱、记录仪, 气体分析时需配备六通阀、定量管。
D.4.3.2 气体采样器:流量 0.1~1L/min,参见GB/T 16157 中 9.3 的要求。
D.4.3.3 采样管:带不锈钢、硬质玻璃或聚四氟乙烯材料的采样管,若烟道气中含有颗粒物, 需要滤膜或玻璃棉滤料过滤。
D4.3.4 连接管:聚四氟乙烯材料,用于采样气体管路的连接,接头也需用不锈钢或聚四氟乙烯材料。
D.4.3.5 吸附管:不锈钢管或玻璃管,内装填吸附剂,参见GB/T 16157 中 9.3.5 的要求。
D.4.3.6 气袋:材质为聚四氟乙烯。
D.4.3.7 SUMMA 罐(Canister)。
D.4.3.8 罐清洗装置:可加温、加湿清洗采样罐,能将采样罐抽至真空(至 266Pa 以下),同时可对采样罐加压。
D.4.3.9 电子流量计:用于控制和计量采样时通过气体采样器的气体流量。
D.4.3.10 流量校正器:用于校准采样器和电子流量计的流量。
D.4.4 采样和分析方法
根据安全和污染源的现场条件,可以选择以下一种合适的采样和分析步骤。
D.4.4.1 样品保存
采集好的样品避光保存并尽快分析,一般放置时间不超过 12h。
D.4.4.2 气袋采样法
在本方法中,气袋放在一个刚性的气密箱中,对箱子抽气,被测气体采集到气袋中。
D.4.4.2.1 采样
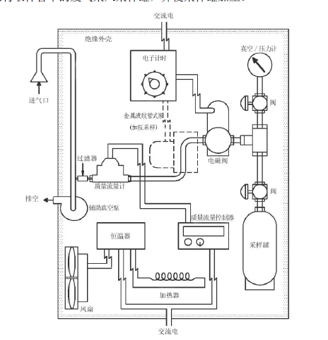
如图 D.1 连接采样系统,对气袋和气密箱进行检漏。采样前把采样连接管和真空连接管直接连接,将采样管的末端放到排气管道的中心,然后启动泵,调整适当的流量。充分清洗管路后,将真空连接管连接气袋,直到流量显示为零为止,然后把采样连接管和真空连接管连接到采样位置,开始采样。采样到气袋体积的 80%左右,关闭泵,密封好气袋,拆下采样连接管,拆下真空连接管。记录排气温度、大气压、环境温度、采样流量和起始结束时间。气袋和气密箱应避免阳光直射。
也可以参照以上的真空箱法,在采样连接管和气袋之间放置泵和调节阀,泵和调节阀的内部材料应不会和废气发生反应。在连接到气袋之前检漏,用废气清洗管路,并抽空气袋后开始抽取气体充入气袋。
在采样时发现气袋中有冷凝而又不能直接分析时,采样时应加热气袋,并在所有后续操作时保持适当的温度。也可以在收集样品气体时,采用同时稀释的方法采集到聚四氟乙烯气袋中。
.png)
图 D.1 真空箱气袋法采样装置示意图
D.4.4.2.2 气袋样品的分析
D.4.4.2.2.1 色谱柱的选择
根据预计的排放有机物(种类、质量浓度),选择一条能提供分离良好的出峰较快的色谱柱,可以通过文献检索、色谱柱制造商、调查污染源排放等方式了解有关的信息。D.4.4.2.2.2 色谱操作条件的建立
使用标准,试验确定仪器的分析条件,即对预计的分析物质有良好的分离和最短的分析时间。
D.4.4.2.2.3 校准曲线
应有所有目标化合物的标准校准气体。可用 2%准确度的钢瓶标准气,最好选用 1%准确度的标准气,或者采用高质量浓度的标准气和稀释系统配置的多点校准气体。每种有机物至少需要三种不同质量浓度的标准气体,可以使用混合标准物质。
清洗进样定量管 30s,使定量管的压力与大气压相同,然后打开进样阀进样分析。做三次平行样,偏差应在 5%的平均值范围内。如达不到要求,加做样品或改进条件直到符合为止。然后分析其他两种质量浓度的标准,建立校准曲线。所有样品分析完毕后,做样品中等水平的标准气体。假如偏差超过 5%,则需要再分析其他质量浓度标准,做前分析和后分析的联合校准曲线。假如两种响应因子偏差小于 5%,可以用分析前校准曲线计算。
D.4.4.2.2.4 分析步骤
分析样品时,气袋通过一小段聚四氟乙烯管连接到进样器。用已知样品峰的保留时间确认所有的峰。对于不能被鉴定且面积超过总面积的 5%的出峰,应用 GC/MS 鉴定;或做进一步的气相色谱分析,并通过同已知物质比较保留时间来按估计最可能的化合物计算。
若气袋保持高温的话,需测定湿度。
假如气体质量浓度太高,可使用较小的定量管或稀释进样。
D.4.4.2.3 计算
按式(D.2)计算标准状态下每一种有机物的质量浓度,其中未识别物质以甲苯计。
.png)
式中:ρc—标准状态下干排气中有机物的质量浓度,mg/m3;
ρs—通过校准曲线得到的有机物的质量浓度,mg/m3; P0—标准状态大气压,101.325kPa;
Ti—样品分析时的进样器温度,K;
Pi—样品分析时的大气压或进样器的气压,kPa; T0—标准状态下的温度,273.15K;
Xsw—排气中水分含量(体积分数)。
D.4.4.3 采样罐采样法
D.4.4.3.1 采样罐清洗
使用罐清洗装置对采样罐进行清洗,将高纯度氮气连接至罐清洗装置,进行加湿清洗, 清洗过程分为低真空、高真空、充气三个步骤,每个采样罐需按上述三个步骤循环清洗三次, 清洗过程须对采样罐进行加湿,降低罐体吸附活性。必要时可对采样罐在 50℃~80℃进行加温清洗。清洗完毕的采样罐抽至真空(266Pa 以下)。
D.4.4.3.2 采样
D.4.4.3.2.1 采样方法介绍
采样分为负压采样和加压采样,两种采样方式均需使用抽真空的采样罐。
1) 负压采样(图D.2 无金属波纹管式泵)
将采样罐抽至真空,采样时打开采样罐,不同的压力导致 VOCs 废气被采入采样罐。这种采样方法可用于瞬时采样(10s~30s),或使用流量控制器进行恒定流量采样(12h~24h)。
2) 加压采样(图D.2 金属波纹管式泵)
长时间采集废气样品或采集大体积废气样品时采用加压采样。使用泵和流量控制装置将VOCs 废气采入采样罐,采样罐气压通常可达到 103~206kPa(15~30psig)。加压采样使用金属波纹管式泵将取样管中的废气采入采样罐,并使采样罐加压。
.png)
图 D.2 真空或加压采样罐采样系统
D.4.4.3.2.2 采样过程
如果进行流量控制或加压采样时,应先安装好电子流速控制阀并连接好加压泵。打开罐阀和真空/压力计阀,控制流量采样。采样完毕后,关好罐阀和真空/压力计阀,采用密封帽密封采样罐,并记录有关的采样数据。将采样罐贴上标签,记录有关采样罐序列号、采样地点和日期等,带回实验室进行分析。
D.4.4.3.3 采样罐样品的分析
D.4.4.3.3.1 压力测定与稀释因子计算
实际样品分析前,须使用真空压力表测定采样罐内的压力。若采样罐压力小于 83kPa(12psig)时,必须用零氮气加压至 137kPa(20psig),以保证有足够的样品进行分析,按式(D.3)计算稀释因子:
.png)
式中:Df—稀释因子,无量纲;
Xa—稀释前的采样罐压力,kPa; Ya—稀释后的采样罐压力,kPa。
样品分析完成后,被测得的 VOCs 浓度须乘以稀释因子得到样品废气中的测定浓度。
D.4.4.3.3.2 样品分析
(1) 校准
按仪器说明操作气相色谱仪。对建立的优化条件应文件化,并确保所有操作在此优化条件下进行。
(2) 按校准的条件分析样品。
D.4.4.3.4 计算
.png)
式中:ρc—标准状态下干排气中有机物的质量浓度,mg/m3;
ρs—通过校准曲线得到的有机物的质量浓度,mg/m3;
Df—稀释因子,无量纲。
D.4.4.4 吸附管采样法
符合回收试验要求的任何吸附剂都可以使用。一些吸附剂的主要干扰物是水蒸气,如果存在水蒸气干扰,可在吸附管前加冰浴小型撞击式水分收集器,水分收集器收集的水应同时分析。水分收集器和吸附管都要做回收试验,回收量的和应符合要求。
D.4.4.4.1 采样
参考GB/T 16157 中 9.4.1、HJ/T 397 的方法采样。
注意:采样前应预调查废气的质量浓度和采样体积,避免发生吸附穿透(样气的相对湿度超过 2%~3%,吸附管的吸附量将急剧下降)。
D.4.4.4.2 样品的分析
D.4.4.4.2.1 校准
按仪器说明操作气相色谱仪。对建立的优化条件应文件化,并确保所有操作在此优化条件下进行。
如果使用热脱附,按 D.4.4.2.2 准备气体标准。如果使用溶剂脱附,需准备在脱附溶剂中的液体标准。至少使用 3 个不同的标准,并选择合适的质量浓度。
D.4.4.4.2.2 按校准的条件分析样品。
D.4.4.4.3 计算
按式(D.5)计算标准状态下每一种有机物的质量浓度,其中未识别物质以甲苯计。
.png)
式中:ρc—标准状态下干排气中有机物的质量浓度,mg/m3;
m—通过校准曲线得到的吸附管(包括水分收集器)中的有机物质量,μg;
Vnd—标准状态下干采气体积,L。
D.4.5 质量控制和质量保证措施
D.4.5.1 采集样品前,应抽取 20%的采样容器进行空白检验,当采样数量少于 10 个时,应至少抽取 2 个检验。空白采样容器中相当于 2L 采样量的目标物浓度应小于检出限,否则需重新老化。
D.4.5.2 每次分析样品前应采用一个空白采样容器替代样品采样容器,用于测定系统空白, 系统空白小于检出限后才能分析样品。
D.4.5.3 现场空白样品中单个目标物的检出量应小于样品中相应检出量的 10%或与空白采样容器检出量相当。
D.4.5.4 吸附管采样法的其他要求
D.4.5.4.1 测试样品吸附效率。如果可能穿透,应测试吸附效率。吸附管后部分的结果超过总量(前后部分之和)的 10%,则认为已经穿透。
D.4.5.4.2 采样器或流量计应按规定校准。采样后流量变化大于 5%,但不大于 20%,应进行修正;流量变化大于 20%,应重新采样。
D.4.6 方法的性能指标
由于不同污染源的样品含有不同的物质,因此不能有精确的检出下限。本方法精密度:平行样相对偏差不大于 10%。本方法准确度:相对偏差不大于 10%。
D.4.7 干扰和消除
D.4.7.1 溶剂干扰的消除方法:选择合适的色谱柱;选择合适的检测器;通过改变流量和温升程序来改变保留时间。
D.4.7.2 定期分析无烃空气或氮气的空白实验以保证分析系统未被污染。
D.4.7.3 采样前采用氮气冲洗重复使用的气袋 2 次~3 次,对 10%气袋进行空白实验以保证重复使用气袋符合采样要求。
D.4.7.4 高浓度和低浓度的样品或标准物质交替分析时可能出现交叉污染,应在分析不同类型样品时彻底清洗气相色谱进样器。
D.4.7.5 当样品中含有水蒸气时,测定水蒸气含量并修正气态有机物的质量浓度。
D.4.7.6 每个样品的气相色谱分析时间必须足够长,以保证所有峰都能洗脱。
附录 E
(资料性附录)
VOCs 重点行业术语定义
E.1 石油炼制与石油化学是以石油和(或)天然气为原料,采用物理操作和化学反应相结合的方法,生产各种石油产品和石化产品的加工工业。(国民经济行业代码(GB/T 4754-2011), 石油炼制与石油化学涉及 251“精炼石油产品制造”、261 以石油、天然气为原料的“有机化学原料制造”、265“合成材料制造”以及 282“合成纤维制造”四个子类。)
石油炼制是对原油进行常减压蒸馏、催化重整、催化裂化、加氢裂化、延迟焦化和炼厂气加工等操作,生产石油燃料(液化石油气、汽油、煤油、柴油、燃料油等)、润滑油脂、石油溶剂与化工原料、石油蜡、石油沥青、石油焦等的生产过程。
石油化工生产是对石油炼制过程提供的原料油和气(如乙烯、丙烷)进行裂解及后续化学加工,生产以三烯(乙烯、丙烯、丁二烯)、三苯(苯、甲苯、二甲苯)为代表的石化基本原料、各种有机化学品、合成树脂、合成橡胶、合成纤维等的生产过程。
E.2 医药制造业:是指原料经物理变化或化学变化后成为新的医药类产品的生产企业,医药类产品包含医药原药、中西药制造、兽用药品等。(国民经济行业代码 C27 医药制造业)
E.3 涂料与油墨生产:涂料制造企业是指在天然树脂或合成树脂中加入颜料、溶剂和辅助材料,经加工后制成覆盖材料的生产企业。油墨生产企业是指以油墨作为终端产品的生产企业, 包括自制颜料、树脂的油墨生产企业。(国民经济行业代码 C264 涂料、油墨、颜料及类似产品制造业)
E.4 橡胶制品业:以生胶(天然胶、合成胶、再生胶等)为主要原料、各种配合剂为辅料, 经炼胶、压延、压出、成型、硫化等工序,制造各类产品的工业,包括轮胎、摩托车胎、自行车胎、胶管、胶带、胶鞋、乳胶制品以及其他橡胶制品的生产企业,但不包括轮胎翻新及再生胶生产企业。(国民经济行业代码 C291 橡胶制品业)
E.5 家具制造表面涂装:是指为保护或装饰家居,在家具表面覆以涂料膜层的过程。(国民经济行业代码C21 家具制造业)
E.6 汽车制造与维修表面涂装:汽车是指由动力驱动,主要用于载运人员和/或货物、牵引载运人员和/或货物以及用于特殊用途的具有四个或四个以上车轮的非轨道承载的车辆, 汽车表面涂装是指为保护或装饰车体,在车体表面覆以膜层的生产过程。(国民经济行业代码C372 汽车制造业、C8011 汽车修理与维护)
E.7 印刷与包装印刷:是指使用印版或其他方式将原稿上的图文信息转移到承印物上的生产过程,包括出版物印刷、包装装潢印刷、其他印刷品印刷和排版、制版、印后加工四大类。
(国民经济行业代码 C231 印刷业)
E.8 电子工业:包括半导体分立器件(晶体二极管、三极管等)和集成电路的制造及封装测试,以及电子元器件(电容、电阻等)制造、印刷电路板制造、LCD/CRT 显示器制造、电子终端产品装配、光碟片制造等。(国民经济行业代码 C40 通信设备、计算机及其他电子设备制造)
E.9 塑料制品制造:是指以合成树脂(高分子化合物)为主要原料,经挤塑、注塑、吹塑、压延、层压等工艺加工成型的各种制品的生产企业,以及利用回收废旧塑料加工再生塑料制品的生产企业,不包括塑料鞋的制造。(国民经济行业代码 C30 塑料制品业)
E.10 黑色金属冶炼:炼铁是指利用高炉法、直接还原法、熔融还原法等,将铁从矿石等含铁化合物中还原出来的生产过程;炼钢是指利用不同来源的氧(如空气、氧气)来氧化炉料(主要是生铁)所含杂质的金属提纯过程。(国民经济行业代码 C32 黑色金属冶炼及压延加工(炼铁业和炼钢业))
E.11 表面涂装:是指为保护或装饰加工对象,在加工对象表面覆以涂料膜层的过程。(国民经济行业代码 C34 金属制品业、C35 通用设备制造业、C36 专用设备制造业、C373 摩托车制造、C374 自行车制造等其他交通运输设备制造、C39 电气机械及器材制造、C41 仪器仪表及文化、办公用机械制造业)
E.12 其他行业:除以上行业外其他排放大气挥发性有机物的工业行业。
该内容来源于网络,如有侵权请联系我们删除内容。敬请谅解!
