前 言
为贯彻《中华人民共和国环境保护法》《中华人民共和国大气污染防治法》,防治环境污染, 改善环境质量,制定本标准。
本标准规定了加油站在卸油、储存、加油过程中油气排放控制要求、监测和监督管理要求。 加油站排放水污染物、恶臭污染物、环境噪声适用相应的国家污染物排放标准,产生固体废物的鉴别、处理和处置适用相应的国家固体废物污染控制标准。
本标准首次发布于 2007 年,本次为第一次修订。本次修订的主要内容有:
——调整适用范围为汽油(包括含醇汽油);
——增加了加油站对油气回收系统检查维护和大气污染物排放相关指标监测的要求;
——增加了加油站油气回收系统油气泄漏浓度的限值要求;
——增加了加油站企业边界油气浓度限值要求;
——增加了卸油油气排放控制操作规程;
——增加了加油油气排放控制与车载加油油气回收系统兼容的要求;
——增加了附录 B 中对非联通埋地油罐密闭性检测要求;
——增加了附录 C 中对一个真空泵带多条加油枪气液比检测的要求;
——增加了资料性附录 E 油气回收在线监测系统技术要求;
——修改了油气回收系统技术评估的具体要求;
——修改了在线监测系统预报预警条件,删除了通过数据能够分析油气回收系统的密闭性、油气回收管线的液阻的要求;
——修改了油气处理装置停止运行的压力感应建议值;
——修改了原标准附录 E 在线监测系统压力和气液比校核方法,变更为附录F;
——删除了附录 D 中对油气处理装置排放浓度检测应在环境温度不低于 20℃进行的要求。
本标准是对加油站大气污染物排放控制的基本要求。省级人民政府对本标准未作规定的项目, 可以制定地方污染物排放标准;对本标准已作规定的项目,可以制定严于本标准的地方污染物排放标准。
本标准附录A~附录D 为规范性附录,附录 E~附录G 为资料性附录。本标准由生态环境部大气环境司、法规与标准司组织制订。
本标准编制单位:中国环境科学研究院、北京市环境保护科学研究院、上海市环境监测中心。本标准生态环境部 2020 年 12 月 21 日批准。
本标准自 2021 年 4 月 1 日起实施。本标准由生态环境部解释。
加油站大气污染物排放标准
1 适用范围
本标准规定了加油站在汽油(包括含醇汽油)卸油、储存、加油过程中油气排放控制要求、监测和监督管理要求。
本标准适用于现有加油站汽油(包括含醇汽油)油气排放管理,以及新建、改建、扩建加油站项目的环境影响评价、设计、竣工验收,排污许可证核发及其建成后的油气排放管理。
新的排放标准实施后,现有企业排污许可证规定的内容与新标准不一致的,应当在新标准规定生效的时限前变更排污许可证。
2 规范性引用文件
本标准引用了下列文件或其中的条款。凡是注明日期的引用文件,仅注日期的版本适用于本标准。凡是未注日期的引用文件,其最新版本(包括所有的修改单)适用于本标准。
GB 16297 大气污染物综合排放标准
GB 18352.6 轻型汽车污染物排放限值及测量方法(中国第六阶段)
GB 50156 汽车加油加气站设计与施工规范
GB/T 16157 固定污染源排气中颗粒物测定与气态污染物采样方法
HJ 38 固定污染源废气 总烃、甲烷和非甲烷总烃的测定 气相色谱法
HJ/T 55 大气污染物无组织排放监测技术导则
HJ 212 污染物在线监控(监测)系统数据传输标准
HJ/T 373 固定污染源监测质量保证与质量控制技术规范(试行)
HJ/T 397 固定源废气监测技术规范
HJ 604 环境空气 总烃、甲烷和非甲烷总烃的测定 直接进样—气相色谱法
HJ 733 泄漏和敞开液面排放的挥发性有机物检测技术导则
HJ 819 排污单位自行监测技术指南 总则
HJ 1118 排污许可证申请与核发技术规范 储油库、加油站
《环境监测管理办法》(国家环境保护总局令 第 39 号)
《企业事业单位环境信息公开办法》(环境保护部令 第 31 号)
3 术语和定义
下列术语和定义适用于本标准。
3.1
加油站 gasoline filling station
为汽车油箱充装汽油的专门场所。
3.2
含醇汽油 ethanol or methanol gasoline
含有 10%及以下乙醇燃料的汽油(E10)或含有 30%及以下甲醇燃料的汽油(M30、M15 等)。
3.3
油气 gasoline vapor
加油站加油、卸油和储存汽油过程中产生的挥发性有机物,本标准采用非甲烷总烃作为油气排放控制项目。
3.4
油气排放浓度 vapor emission concentration
标准状态下(温度 273.15 K,压力 101.325 kPa),排放每立方米干气中所含非甲烷总烃的质量, 单位为 g/m3。
3.5
油气泄漏检测值 vapor leakage detection value
采用规定的监测方法,检测仪器探测到油气回收系统泄漏点的油气浓度扣除环境本底值后的净值,以碳的摩尔分数表示。
3.6
加油站油气回收系统 vapor recovery system for gasoline filling station
加油站油气回收系统由卸油油气回收系统、汽油密闭储存、加油油气回收系统、在线监测系统和油气处理装置组成。该系统的作用是将加油站在卸油、储油和加油过程中产生的油气,通过密闭收集、储存和送入油品运输汽车罐车的罐内,运送到储油库集中回收变成汽油。
3.7
卸油油气回收系统 vapor recovery system for unloading gasoline
将油品运输汽车罐车卸汽油时产生的油气,通过密闭方式收集进入油品运输汽车罐车罐内的系统。
3.8
加油油气回收系统 vapor recovery system for filling gasoline
将给汽车油箱加汽油时产生的油气,通过密闭方式收集进入埋地油罐的系统。
3.9
溢油控制措施 overfill protection measurement
采用截流阀或浮筒阀或其他防溢流措施,控制卸油时可能发生的溢油。
3.10
埋地油罐 underground storage tank
完全埋设在地面以下的储油罐。
3.11
压力/真空阀 pressure/vacuum valve
又称P/V 阀、通气阀、机械呼吸阀,可调节油罐内外压差,使油罐内外气体相通的阀门。
3.12
液阻 dynamic back pressure
凝析液体滞留在油气管线内或因其他原因造成气体通过管线时的阻力。
3.13
密闭性 vapor recovery system tightness
油气回收系统在一定气体压力状态下的密闭程度。
3.14
气液比 air to liquid volume ratio
加油时收集的油气体积与同时加入油箱内的汽油体积的比值。
3.15
真空辅助 vacuum-assist
加油油气回收系统中利用真空发生装置辅助回收加油过程中产生的油气。
3.16
在线监测系统 on-line monitoring system
在线监测加油油气回收过程中的气液比以及油气回收系统的密闭性是否正常的系统,当发现异常时可提醒操作人员采取相应的措施,并能记录、储存、处理和传输监测数据。
3.17
油气处理装置 vapor recovery device
针对油气回收系统收集的油气,通过采用吸附、吸收、冷凝、膜分离等方法对油气进行处理回收的装置。
3.18
油气回收系统密闭点位 vapor recovery system closed binding sites
加油站油气回收系统在正常状态下应保持紧密的部位,如人工量油口端盖、卸油口、油气回收口盖帽、集液罐管口、加油机油气回收管和阀门处、排放管压力/真空阀(关闭状态时)、与油气处理装置连接的管道连接法兰、阀门等部位以及在卸油过程中应与油品运输汽车罐车等卸油工具密闭连接的接口、管道等点位。
3.19
车载油气回收系统 onboard refueling vapor recovery ORVR
指安装在汽车上的控制加油过程中油气(碳氢化合物)排放的污染控制装置。
3.20
现有加油站 existing facility
本标准实施之日前已建成投产或环境影响评价文件已通过审批的加油站企业或生产设施。
3.21
新建加油站 new facility
自本标准实施之日起环境影响评价文件通过审批的新建、改建、扩建的加油站建设项目。加油站新建、改建、扩建油气回收设施按新建企业要求实施。
4 油气排放控制要求
4.1 基本要求
4.1.1 加油站卸油、储油和加油时排放的油气,应采用以密闭收集为基础的油气回收方法进行控制。
4.1.2 加油站应建立油气回收施工图纸、油气回收系统测试校核、系统参数设置等技术档案,制定加油站油气回收系统管理、操作规程,定期进行检查、维护、维修并记录留档。
4.1.3 加油站应按照环境监测管理规定和技术规范的要求,设计、建设、维护采样口或采样测试平台。
4.1.4 油气回收系统、油气处理装置、在线监测系统应采用标准化连接。
4.1.5 在进行包括加油油气排放控制在内的油气回收设计和施工时,应将在线监测系统、油气处理装置等设备管线预先埋设。
4.2 卸油油气排放控制
4.2.1 应采用浸没式卸油方式,卸油管出油口距罐底高度应小于 200 mm。
4.2.2 卸油和油气回收接口应安装公称直径为 100 mm 的截流阀(或密封式快速接头)和帽盖,现有加油站已采取卸油油气排放控制措施但接口尺寸不符的可采用变径连接。
4.2.3 连接软管应采用公称直径为 100 mm 的密封式快速接头与卸油车连接。
4.2.4 所有油气管线排放口应按 GB 50156 的要求设置压力/真空阀,如设有阀门,阀门应保持常开状态;未安装压力/真空阀的汽油排放管应保持常闭状态。
4.2.5 连接排气管的地下管线应坡向油罐,坡度不应小于 1%,管线公称直径不小于 50 mm。
4.2.6 卸油时应保证卸油油气回收系统密闭。卸油前卸油软管和油气回收软管应与油品运输汽车罐车和埋地油罐紧密连接,然后开启油气回收管路阀门,再开启卸油管路阀门进行卸油作业。
4.2.7 卸油后应先关闭与卸油软管及油气回收软管相关的阀门,再断开卸油软管和油气回收软管。
4.3 储油油气排放控制
4.3.1 所有影响储油油气密闭性的部件,包括油气管线和所连接的法兰、阀门、快接头以及其他相关部件在正常工作状况下应保持密闭,油气泄漏浓度满足本标准油气回收系统密闭点位限值要求。
4.3.2 采用红外摄像方式检测油气回收系统密闭点位时,不应有油气泄漏。
4.3.3 埋地油罐应采用电子式液位计进行汽油密闭测量。
4.3.4 应采用符合GB 50156 相关规定的溢油控制措施。
4.4 加油油气排放控制
4.4.1 加油产生的油气应采用真空辅助方式密闭收集。
4.4.2 油气回收管线应坡向油罐,坡度不应小于 1%,受地形限制无法满足坡度要求的可设置集液器,集液器的凝结液应能密闭回收至低标号的汽油罐中。
4.4.3 加油软管应配备拉断截止阀,加油时应防止溢油和滴油。
4.4.4 当辖区内采用ORVR 的轻型汽车达到汽车保有量的 20%后,油气回收系统、在线监测系统应兼容GB 18352.6 要求的轻型车ORVR 系统。
4.4.5 新建、改建、扩建的加油站在油气管线覆土、地面硬化施工之前,应向管线内注入 10 L 汽油并检测液阻。
4.5 在线监测系统
4.5.1 在线监测系统应能够监测每条加油枪气液比和油气回收系统压力,具备至少储存 1 年数据、远距离传输,具备预警、警告功能。在线监测系统监测功能、技术要求和预报警条件等见附录 E。
4.5.2 在线监控系统可在卸油口附近、加油机内/外(加油区)、人工量油井、油气处理装置排放口等处安装浓度传感器监测油气泄漏浓度。
4.5.3 在线监测系统可在卸油区附件、人工量油井、加油区等重点区域安装视频监测用高清摄像头, 连续对卸油操作、手工量油、加油操作等进行视频录像并存储。可整合利用加油站现有视频设备, 视频资料应保持 3 个月以上以备生态环境部门监督检查,并预留接入到环保管理平台的条件。
4.5.4 在线监测系统应能监测油气处理装置进出口的压力、油气温度(冷凝法)、实时运行情况和运行时间等。
4.6 油气处理装置
4.6.1 油气处理装置启动运行的压力感应值宜设在+150Pa,停止运行的压力感应值宜设在 0—50Pa, 或根据加油站情况自行调整。
4.6.2 油气处理装置排气口距地平面高度不应小于 4 m,具体高度以及与周围建筑物的距离应根据环境影响评价文件确定,排气口应设阻火器。油气处理装置回油管横向地下油罐的坡度不应小于 1%。
4.6.3 油气处理装置在卸油期间应保持正常运行状态。
5 排放限值
5.1 加油油气回收管线液阻检测值应小于表 1 规定的最大压力限值。
表 1 加油站油气回收管线液阻最大压力限值
.png)
5.2 油气回收系统密闭性压力检测值应大于等于表 2 规定的最小剩余压力限值。
表 2 加油站油气回收系统密闭性检测最小剩余压力限值
单位:Pa
.png)
.png)
5.3 各种加油油气回收系统的气液比均应在大于等于 1.0 和小于等于 1.2 范围内。
5.4 油气处理装置的油气排放浓度 1 小时平均浓度值应小于等于 25g/m3。
5.5 采用氢火焰离子化检测仪(以甲烷或丙烷为校准气体)检测油气回收系统密闭点位,油气泄漏检测值应小于等于 500 μmol/mol。
5.6 加油站企业边界油气浓度无组织排放限值应满足表3要求。
表3 油气浓度无组织排放限值
单位:mg/m3
.png)
6 大气污染物监测
6.1 加油站应按照有关法律、《企业事业单位环境信息公开办法》《环境监测管理办法》和 HJ 1118、HJ 819 等规定,依法建立企业监测制度,制定监测方案,对大气污染物排放状况开展自行监测,保存原始监测记录,并依法公布监测结果。
6.2 液阻监测检测方法见附录 A。
6.3 油气回收系统密闭性压力监测检测方法见附录B。
6.4 加油油气回收系统的气液比监测检测方法见附录C。
6.5 油气处理装置排放浓度监测检测方法见附录 D。
6.6 在线监测系统应每年至少校准检测 1 次,校核方法见附录 F。
6.7 油气回收系统密闭点位油气泄漏监测采样和测定方法按 HJ 733 的规定执行,监测频次与液阻、密闭性和气液比监测要求相同。
6.8 加油站企业边界油气浓度无组织排放监测采样和测定按 HJ/T55 和 HJ604 的规定执行,监测频次与液阻、密闭性和气液比监测要求相同。
6.9 加油站大气污染物监测应按照 HJ/T 373 的要求进行质量保证和质量控制。
7 实施与监督
7.1 2021年4月1日起,执行本标准卸油油气排放控制要求。
7.2 2021 年 4 月 1 日起,新建加油站执行本标准储油、加油油气排放控制要求;2022 年 1 月 1 日起,现有加油站执行本标准储油、加油油气排放控制要求。
7.3 2022 年 1 月 1 日起,依法被确定为重点排污单位的加油站应安装在线监测系统。
7.4 省级生态环境主管部门根据加油站规模、年汽油销售量、加油站对周边环境影响、加油站挥发性有机物控制要求自行确定油气处理装置的安装范围。
7.5 油气处理装置排放浓度、油气回收系统密闭点位油气泄漏和加油站企业边界油气浓度检测,按照监测规范要求现场测得的检测值超过本标准规定的限值,判定为超标。
7.6 现场测得的任意加油枪气液比满足表 4 条件判定为超标。在加油站数量较大或臭氧超标严重、挥发性有机物污染防控压力较大的地市,可以由省级生态环境主管部门确定本省域范围更为严格的判定条件,或禁止气液比超标情况出现,任意一条加油枪气液比不合格即可直接判定为超标。
表 4 加油枪气液比超标判定条件
单位:条
.png)
7.7 本标准由各级生态环境主管部门监督实施。
附 录 A
(规范性附录)
液阻检测方法
A.1 适用范围
本附录适用于加油机至埋地油罐的地下油气回收管线液阻检测,并应对每台加油机至埋地油罐的地下油气回收管线进行液阻检测。
特别注意:检测时应严格执行加油站有关安全生产的规定。
A.2 检测原理和概述
A.2.1 以规定的氮气流量向油气回收管线内充入氮气,模拟油气通过油气回收管线。
A.2.2 用压力表或同等装置检测气体通过管线的液体阻力,了解管线内因各种原因对气体产生阻力的程度,用来判断是否影响油气回收。
A.3 偏差和干扰
A.3.1 相关油气管线的任何泄漏会导致液阻测量值偏低。
A.3.2 如果等待氮气流量稳定的时间少于 30s 就开始检测,会产生错误的液阻测量值。
A.4 检测设备
A.4.1 氮气和氮气瓶。使用商用等级氮气,带有两级压力调节器和一个 6.9kPa 泄压阀的高压氮气瓶。
A.4.2 压力表。使用A.5.1、A.5.2 和A.5.3 描述的压力表。
A.4.3 流量计。使用A.5.4 描述的流量计,与压力表共同组装成液阻检测装置(见图A.1 所示)。
A.4.4 秒表。使用A.5.5 描述的秒表。
A.4.5 三通检测接头。预留在加油油气回收立管上用来检测的设备(见图A.2 所示)。
A.4.6 软管。用于液阻检测装置氮气出口与三通检测接头的连接,通过软管向油气回收管线充入氮气。
A.4.7 接地装置。设备和安装方法应符合有关规定。
.png)
图 A.1 液阻和密闭性检测装置示意图
.png)
图A.2 三通检测接头示意图
A.5 灵敏度、范围和精度
A.5.1 提供的压力表应能够测量液阻最大值和最小值。A.5.2 和 A.5.3 描述了推荐的机械式或电子式压力表的量程范围。
A.5.2 机械式压力表表盘最小直径 100 mm,满量程范围(0~250)Pa,最大允许误差为满量程的 2%,最小刻度 5 Pa。
A.5.3 电子式压力测量装置满量程范围(0~2.5)kPa,最大允许误差为满量程的 0.5%;满量程范围(0~ 5.0)kPa,最大允许误差为满量程的 0.25%。
A.5.4 流量计的量程范围为(0~100)L/min,最大允许误差为满量程的 2%,最小刻度 2L/min。
A.5.5 秒表最大允许误差在 0.2s 之内。
A.5.6 所有计量仪器应按计量标准校准。
A.6 检测程序
A.6.1 打开被检测加油机的底盆,找到预留在加油油气回收立管上的三通和检测接头。
A.6.2 通过软管将液阻检测装置与三通检测接头连接。
A.6.3 氮气瓶接地,将氮气管与液阻检测装置的氮气入口接头连接。
A.6.4 开启对应油罐的卸油油气回收系统油气接口阀门。
A.6.5 开启氮气瓶,设置低压调节器的压力为 35 kPa。用流量计控制阀调节氮气流量,从表 1 中最低氮气流量开始,分别检测 3 个流量对应的液阻。在读取压力表数值之前,氮气流量稳定的时间应大于30s。
A.6.6 如果 3 个液阻检测值中有任何 1 个大于表 1 规定的最大压力限值,则加油站液阻检测不合格。如果因压力表指针抖动无法确定检测数值时,则认定液阻检测不合格。
A.6.7 取下三通检测接头上连接的软管,恢复原来油气回收管线的连接。
A.6.8 关闭对应油罐的油气接口阀门。
A.7 检测记录
油气回收管线液阻检测结果记录参见附录 G 中的表G.1。
附 录 B
(规范性附录)
密闭性检测方法
B.1 适用范围
本附录适用于加油站油气回收系统密闭性检测。
特别注意:检测时应严格执行加油站有关安全生产的规定。
B.2 检测原理和概述
B.2.1 用氮气对油气回收系统加压至 500Pa,允许系统压力衰减。检测 5min 后的剩余压力值与表 2 规定的最小剩余压力限值进行比较,如果低于限值,表明系统泄漏程度超出允许范围。
B.2.2 对新、改、扩建加油站,该检测应在油气回收系统安装完毕达到使用要求后进行。
B.2.3 检测在加油油气回收立管处进行。
B.2.4 对于非连通埋地油罐,应对每个埋地油罐进行密闭性检测。
B.3 偏差和干扰
B.3.1 只能用气态氮气进行检测。充入系统的氮气流量超过 100L/min 会引起检测结果的偏差。
B.3.2 如果油气回收系统中接有油气处理装置,检测时应关闭收集单元和油气处理装置的电源。
B.3.3 电子式压力计存在热偏差,至少应有 15min 的预热过程,接着还要做 5min 的漂移检查。如果漂移超过了 2.5Pa,此仪器将不能使用。
B.4 检测设备
B.4.1 氮气和氮气瓶。同A.4.1。
B.4.2 压力表。使用B.5.1、B.5.2 描述的压力表。
B.4.3 流量计。同A.4.3,与压力表共同组装成密闭性检测装置(见图 A.1 所示)。
B.4.4 秒表。同A.4.4。
B.4.5 三通检测接头。同A.4.5。
B.4.6 软管。同A.4.6。
B.4.7 接地装置。同A.4.7。
B.4.8 泄漏探测溶液。任何能用于探测气体泄漏的溶液,用于检验系统组件的密闭性。
B.5 灵敏度、范围和精度
B.5.1 机械式压力表表盘最小直径 100 mm,量程范围(0~750)Pa,最大允许误差为满量程的 2%, 最小刻度 25Pa。
B.5.2 电子式压力测量装置满量程范围(0~2.5)kPa,最大允许误差为满量程的 0.5%;满量程范围(0~ 5.0)kPa,最大允许误差为满量程的 0.25%。
B.5.3 单体油罐的最小油气空间应为 3800L 或占油罐容积的 25%,二者取较小值。连通油罐的最大合计油气空间不应超过 95000L。以上均不包括所有油气管线的容积。
B.5.4 充入的氮气流量范围为(30~100)L/min。
B.5.5 流量计同A.5.4。
B.5.6 秒表同A.5.5。
B.5.7 所有计量仪器应按计量标准校准。
B.6 检测前程序
B.6.1 应遵循的安全警示
B.6.1.1 只允许使用氮气给系统加压。
B.6.1.2 检测使用的氮气瓶应安装一个 6.9kPa 的泄压阀。
B.6.1.3 向系统充入氮气过程中应接地线。
B.6.2 检测前准备
B.6.2.1 在检测之前 3 小时内或在检测过程中,不得有大批量油品进出储油罐。
B.6.2.2 在检测之前 30min 和检测过程中不得有加油操作。
B.6.2.3 所有加油枪都正确地挂在加油机上。
B.6.2.4 若油气回收管线上使用了单向阀或采用的油气回收泵使得气体在系统中不能反向导通,可设置一段带有切断阀的短接旁通管路以便进行密闭性检测。
B.6.2.5 确认储油罐的油面高于浸没式卸油管的底部出口。
B.6.2.6 所有的压力测量装置在检测之前应使用标准压力表或倾斜压力计进行校准。分别对满量程的20%、50%和 80%进行校准,精度应在每个校准点的 2%之内,校准频率不超过 90 天。
B.6.2.7 任何电子式压力计在使用前应先做预热和漂移检查(见 B.3.3)。
B.6.3 获取每个埋地油罐当前的储油量,并且从加油站记录中获得每个埋地油罐的实际容积。用实际容积减去当前的储油量,计算出每个埋地油罐的油气空间。
B.6.4 用公式B.1 计算将系统加压至 500Pa 大约所需要的时间。
B.6.5 检测在油气回收管线立管处进行,打开被检测加油机的底盆,找到预留的三通和检测接头。
B.6.6 用软管将密闭性检测装置与氮气瓶、三通检测接头连接。开通短接管路上的切断阀。读取油罐和地下管线的初始压力,如果初始压力大于 550Pa,则先按照表 2 中对应的压力下降限值进行检测,如果压力下降值符合对应限值要求则判定为密闭性达标;如果压力下降值超过对应限值,则通过释放压力使油罐和地下管线的压力小于 550Pa 后再进行检测。
B.7 检测程序
B.7.1 向油气回收系统(或独立子系统)充压。打开氮气瓶阀门,设置低压调节器的压力为 35kPa, 调节氮气流量在(30~100)L/min 范围,开启秒表。充压至约 550Pa,在充压过程中如果到达 500Pa 所需的时间已超过公式B.1 计算值的 2 倍,则停止检测,说明系统不具备检测条件。
B.7.2 充压至约 550Pa 时关闭氮气阀门,调节泄压阀使压力降至 500Pa 初始压力时开启秒表。
B.7.3 每隔 1min 记录 1 次系统压力。5min 之后,记录最终的系统压力。
B.7.4 根据加油站的安全规定释放油气回收系统压力。
B.7.5 取下三通检测接头上连接的软管,恢复原来油气回收管线的连接。
B.7.6 如果油气回收系统由若干独立的油气回收子系统组成,那么每个独立子系统都应做密闭性检测。
B.8 检测后程序
将 5min 之后的系统压力检测值与表 2 最小剩余压力限值进行比较,判定加油站是否符合标准。如果实际油气空间数值处于表 2 中所列两油气空间数值之间时,用内插公式B.2 计算最小剩余压力限值。
B.9 计算公式
B.9.1 将系统油气空间的压力从 0Pa 提高到 500Pa 所需的最少时间通过公式B.1 计算:
.png)
式中:
t-将系统中油气空间的压力提高至 500Pa 所需的最少时间;
V-检测所影响的油气空间,L;
F-充入系统的氮气流量,L/min;
265-压力和油气空间转换系数。
B.9.2 如果实际油气空间数值处于表 2 中所列两油气空间数值之间时,用内插公式 B.2 计算最小剩余压力限值:
.png)
式中:
P-实际油气空间对应的最小剩余压力限值,Pa;
V-实际油气空间数值,L;
Vn-表 2 中小于且与实际油气空间数值 V 相邻的值,L;
Vn+1-表 2 中大于且与实际油气空间数值 V 相邻的值,L; Pn-表 2 中与 Vn 对应的最小剩余压力限值,Pa;
Pn+1-表 2 中与 Vn+1 对应的最小剩余压力限值,Pa。
B.10 检测记录
密闭性检测结果记录参见附录G 中的表 G.2。
附 录 C
(规范性附录)
气液比检测方法
C.1 适用范围
本附录适用于加油站加油油气回收系统的气液比检测。
特别注意:检测时应严格执行加油站有关安全生产的规定。
C.2 检测原理和概述
在加油枪的喷管处安装一个密合的适配器。该适配器与气体流量计连接,气流先通过气体流量计, 然后进入加油枪喷管上的油气收集孔。所计量的气体体积与加油机同时计量的汽油体积的比值称为气液比。通过气液比的检测,可以了解油气回收系统的回收效果。
C.3 偏差和干扰
C.3.1 如果加油枪喷管与适配器因各种原因不能良好的匹配,则不能进行检测。
C.3.2 如果被检测加油枪的加油流量不能达到 20L/min 以上,则不能进行检测。
C.3.3 如果被检测的加油枪使汽油进入检测装置,则此加油枪的气液比检测值将被认作无效。
C.3.4 检测前,不要排空加油软管气路和加油机油气管中的汽油,否则将使检测结果产生偏差。
C.3.5 在气液比检测之前,气液比适配器的 O 型圈应正确润滑,否则将使检测结果产生偏差。
C.4 检测设备
C.4.1 适配器。使用一个和加油枪匹配的气液比适配器,该适配器应能将加油枪的油气收集孔隔离开, 并通过一根耐油软管与气体流量计连接,适配器安装见图 C.1 所示。
C.4.2 气体流量计。使用容积式流量计测量回收气体体积,气体流量计安装见图 C.1 所示。
C.4.3 气体流量计入口三通管。三通管用于连接油气回路管和气体平衡管(见图 C.1 所示)。
C.4.4 液体流量计。使用加油机上的流量计测量检测期间所加汽油的体积。
C.4.5 检测用油桶。满足防火安全的便携式容器,用于盛装检测期间所加出的汽油,材料和使用应满足消防安全要求。检测用油桶及配套管线、部件见图 C.2 和图 C.3 所示。
C.4.6 秒表。同A.4.4。
C.4.7 润滑剂。油脂或喷雾型润滑剂,确保气液比适配器 O 型圈和加油枪喷管间的密封。
.png)
图 C.1 气体流量计和气液比适配器安装示意图
.png)
图 C.2 检测用油桶部件安装示意图
.png)
图 C.3 气液比检测装置安装示意图
.png)
图 C.4 气液比适配器泄漏检测装置安装示意图
C.5 灵敏度、范围和精度
C.5.1 气体流量计最小量程不大于 10 L/min,最大量程范围(120~1400)L/min,分辨率小于 0.2 L,最大允许误差为±2%,气体流量为 7.5 L/min 和 375 L/min 时的压降值分别不大于 10 Pa 和 175 Pa。
C.5.2 连接适配器和气体流量计的软管长度在 1000~1800 mm 范围。
C.5.3 气体流量计入口连通管的内径至少 50 mm,连通管进气管道长度在 150~450 mm 范围。
C.5.4 检测用油桶容积至少 80 L。
C.5.5 秒表同A.5.5。
C.5.6 所有计量仪器应按计量标准校准。
C.6 检测前程序
在开始下面的检测程序之前,按照评估报告列出的油气回收系统设备清单进行逐项检查,如缺项则不能进行气液比检测。
C.6.1 按图 C.3 安装检测用油桶部件和气体流量计,保证接地装置正确连接。
C.6.2 如果有其他加油枪与被检测加油枪共用一个真空泵,气液比检测应在其他加油枪都没有被密封的情况下进行。对于“一泵带多枪(<4 把枪)”的油气回收系统,应在至少 2 把加油枪同时加油时检测; 对于“一泵带多枪(≥4 把枪)”的油气回收系统,应至少在 4 条枪同时加油时分别进行检测,且被检测的加油枪比例应不少于 50%。
C.6.3 气体流量计每年至少校准 1 次,每次维修之后也应进行校准,校准的流量分别为 15、30 和 45 L/min,应保存一份最近的校准记录。
C.6.4 检查气液比适配器上的 O 型圈是否良好和完全润滑。
C.6.5 按图 C.4 所示,用一个替代喷管与气液比适配器连接,目的是对气液比适配器进行一次检测前泄漏检查。产生一个 1245Pa 的真空压力后,开启秒表, 3min 之后真空压力应保持在 1230Pa 以上。没有通过泄漏检查的检测装置不能用于气液比检测。
C.6.6 装配好检测用油桶和气液比检测装置之后,向油桶中加油 15~20L,使油桶具备含有油气的初始条件,在每个站开始检测之前都应完成这项初始条件设置。每一把加油枪正式检测前先完成一次≥15L 汽油的加油,使被测加油枪气路充满油气,与正常加油状态相同。
C.7 检测程序
C.7.1 遵照 C.6.2 的原则检测每支加油枪的气液比。按图 C.3 正确连接气液比适配器和加油枪喷管,将加油枪的油气收集孔包裹起来,并且确保连接紧密。
C.7.2 记录每次检测之前气体流量计的最初读数。
C.7.3 将秒表复位。将加油机上的示值归零。
C.7.4 确定检测时的加油流量。将加油枪开启至加油机允许的最大流量,每支加油枪获得 1 个气液比。开始往检测用油桶中加油,确保在加油过程中加油枪喷管与检测用油桶(确定已经接地)上的加油管之间是密封的。当加油机开始加油时开启秒表。
C.7.5 加入 15~20L 汽油。
C.7.6 同时停止秒表计时和加油。
C.7.7 每一次检测之后记录以下信息:
a) 加油机编号;
b) 汽油标号;
c) 加油枪的型号和序列号;
d) 气体流量计的最初读数,L;
e) 加油机流量计上的最初读数,L;
f) 气体流量计的最终读数,L;
g) 加油机流量计上的最终读数,L;
h) 加油时间,s。
C.7.8 如果按公式 C.1 计算出的气液比在标准限值范围内,则被测加油枪气液比检测达标。
C.7.9 如果气液比不在标准限值范围内,而气液比检测值与限值的差小于或等于 0.1 时,应再做 2 次气液比检测,但之间不要对加油管线或油气回收管线做任何调整。为了保证测量的准确,允许对气液比检测装置进行必要的调整,包括气液比适配器和加油枪。如果对气液比检测装置进行了调整,那么这条枪前一次的检测结果作废。对 3 次检测结果做算术平均。如果气液比平均值在给出的限值范围内,则该加油枪气液比检测达标。如果平均值在限值范围之外,说明该加油枪气液比检测不达标。
C.7.10 如果气液比不在规定的限值范围内,而且气液比检测值与限值的差大于 0.1,则被测加油点气液比检测不达标。
C.7.11 为了避免汽油的积聚,在每次检测之后,将气体流量计和检测用油桶部件之间软管,以及气液比适配器和气体流量计之间软管中凝结的汽油排净。
C.8 检测后程序
C.8.1 从加油枪上拆下气液比适配器。
C.8.2 将加出的汽油倒回相应的汽油储罐,倒油之前一直保持检测用油桶接地。不要在油桶中混合不同标号的汽油。如果油桶中混合了不同标号的汽油,应将混合汽油倒回低标号的储油罐。
C.8.3 在最终得出气液比检测是否达标之前,按照 C.6.6 对适配器进行一次检测后泄漏检查。如果检测装置不能通过泄漏检查,那么气液比检测期间获得的所有数据都将无效。
C.8.4 在运输之前,将气体流量计的入口和出口小心地密封上,以防止外来异物进入流量计。
C.8.5 检测完成之后,注意运输和保管检测用设备。
C.9 计算公式
C.9.1 气液比计算公式:
.png)
式中:
A/L-气液比,无量纲;
y-气体流量计的修正因子,见公式 C.3;
Vi-气体流量计的最初读数,L;
Vf-气体流量计的最终读数,L;
Gi-加油机流量计上的最初读数,L;
Gf-加油机流量计上的最终读数,L。
C.9.2 气液比检测过程中的加油流量计算公式:
.png)
式中:
Qg-加油流量,L/min;
Gi-加油机流量计上的最初读数,L;
Gf-加油机流量计上的最终读数,L;
t-加油时间,s;
60-分钟和秒的转换因子,s/min。
C.9.3 修正气体流量计观测值的修正因子计算公式:
.png)
式中:
y-气体流量计观测值的修正因子,无量纲;
Vr-气体流量计当前校准的真实体积,L;
Vm-气体流量计相应的观测值,L。
C.10 检测记录
气液比检测结果记录参见附录G 中的表 G.3。
附 录 D
(规范性附录)
油气处理装置检测方法
D.1 适用范围
本附录适用于油气处理装置油气排放浓度的检测。
特别注意:检测时应严格执行加油站有关安全生产的规定。
D.2 检测条件
D.2.1 油气处理装置出口应设置采样位置和操作平台。
D.2.2 采样位置应优先选择在垂直或水平管段上,采样位置距上下游的弯头、阀门、变径管距离不应小于 3 倍管道直径。
D.2.3 在选定的采样位置上应开设带法兰的采样孔,采样孔的设置参照 GB/T 16157、HJ/T 397 执行。
D.2.4 操作平台面积应不小于 1.5 m2,并设有 1.1 m 高的护栏,采样孔距平台地面高度 1.2~1.3 m。如果采样位置距地平面高度低于 1.5 m,可不设置监测操作平台和护栏。
D.2.5 采样孔和操作平台的安装应与油气回收处理工程同时完成和验收。
D.3 检测方法
D.3.1 油气处理装置排放浓度的检测可在加油相对集中的时段进行。
D.3.2 每台油气处理装置都应进行检测,每台油气处理装置的采样时间不少于 1h,可连续采样或等时间间隔采样,等时间间隔采集的样品数不少于 3 个,取平均值作为检测结果。
D.3.3 采样的其他要求按GB/T 16157、HJ/T 397 的规定执行。
D.3.4 分析方法按 HJ 38 执行。
D.4 检测设备
D.4.1 采样接头。应备有与油气处理装置出口采样孔连接的通用采样接头,采样接头与采样孔的连接方式可根据不同的采样方法自行设计,但采样接头上置入采样孔管内的采样管长度应不少于 56mm,样品途经采样管和其他部件进入收集器的距离不宜超过 300mm,采样管内径均为 5mm。
D.4.2 用针筒采样可参考下面的采样接头。采样接头为一法兰盖板,尺寸与采样孔法兰一致。在法兰盖板中心位置穿过法兰盖板密封焊接一段采样管,置入采样孔管的采样管长度 56mm,另一侧长度20mm,采样管内径均为 5mm。
D.4.3 采样接头材质。采样接头宜选用铜、铝或其他不发生火花、静电的材料。
D.5 检测记录
油气处理装置油气排放检测结果记录参见附录 G 中的表G.4。
附 录 E
(资料性附录)
在线监测系统技术要求
E.1 在线监测系统监测原理和概述
E.1.1 在加油机内的油气回收管路上串联气体流量传感器,通过测量回收的油气体积并与该油气体积对应的液体汽油体积比较,以此监测油气回收过程中的气液比。
E.1.2 在联通油气储存空间的油气回收管线上安装压力传感器,通过测量压力值的变化,监测油气回收系统的密闭性。对于未联通的埋地油罐,应对每个独立油气回收系统进行密闭性监测。
E.1.3 流量传感器和压力传感器所采集的数据被送入数据处理系统进行分析,当油气回收系统处于非正常工作状态时,监测系统将发出警告,若在警告期间内仍未采取处理措施,系统将报警。
E.2 系统配置
E.2.1 系统构成
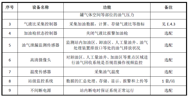
加油站油气回收在线监测系统(以下简称在线监测系统)从底层逐级向上可分为:①现场监测设备(如气体流量传感器、压力传感器、油气泄漏监测传感器、高清摄像头、温度传感器等)、② 采集和执行控制器(如气液比采集控制器、加油枪关闭控制器等)、③站级监测系统三个层级,整个系统的构成如图 E.1 所示。所需要的硬件设备及数量要求如表 E.1 所示。
.png)
图 E.1 在线监控系统
表 E.1 在线监控系统硬件组成和功能
.png)
.png)
E.2.2 系统功能
主要通过测量、计算、分析加油油气回收系统回气量、加油量和油气回收系统油气空间压力, 实现各汽油加油枪气液比、油气回收系统压力等指标的监控功能;可具备加油站内加油区、卸油区、人工量油井等处油气排放情况、加油枪加油状况监测、视频监控等的相关功能或可扩充功能;并按要求发出预警、报警信号并控制气液比报警加油枪加油功能。站级监测系统应能显示当前及历史油气回收系统运行状态的各种参数,并存储、导出和远程传输一段时间内所要求的全部监控数据,并通过一定的数据格式将数据、图文等传输至相关主管部门。
E.3 系统技术要求
E.3.1 一般要求
E.3.1.1 在线监测系统的检测/测量器件应具有出厂质量合格证书,属于计量器具的应取得我国计量行政管理部门的计量器具型式批准证书;不属于计量器具的应取得省部级以上具有检测资质机构出具的检验报告。检测/测量器件应按照要求进行定期检验。
E.3.1.2 在线监测系统应满足GB 50156 等加油站现场施工安装所要求的防爆等级。
E.3.1.3 在线监测系统的监控主机上应具有产品铭牌,铭牌上应标有仪器名称、型号、防爆标志、生产单位、出厂编号、制造日期等信息。
E.3.1.4 在线监测系统仪器表面应完好无损,无明显缺陷,各零部件连接可靠,各操作键、按钮使用灵活,定位准确。
E.3.1.5 在线监测系统主机面板应显示清晰,涂色牢固,字符、标识易于识别,不应有影响读数的缺陷,不应有明显的响应延迟。
E.3.1.6 在线监测系统现场传感器外壳或外罩应具有耐腐蚀、密封性强、防尘、防雨的特性。
E.3.1.7 在线监测系统应具有声光报警功能。
E.3.1.8 系统应具备软件、数据安全管理功能。仪器受外界强干扰或偶然意外或掉电后又上电等情况发生,造成程序中断,应能实现自动启动,自动恢复运行状态并记录出现故障时的时间和恢复运行时的时间。
E.3.1.9 在线监测系统应具有故障诊断功能,对流量传感器、压力传感器、油气泄漏监测传感器等关键零部件的断电、短路等非正常状况进行预警、报警;当怀疑油气回收系统有异常时,可通过调阅相关视频录像进行查看。
E.3.2 工作条件要求
E.3.2.1 加油站在线监测系统主机及各检测/测量器件在室外环境下使用时,应采取有效手段保证系统总成和零部件能有效可靠运行。
E.3.2.2 加油站在线监控系统主机在室内环境下使用时,在以下条件中应能正常工作。
a)室内环境温度:(0~40)℃; b)相对湿度:≤90 %;
c)大气压:(80~106)kPa;
d)供电电压:AC(220±22)V,(50±1)Hz。
E.3.2.3 低温、低压等特殊环境条件下,仪器设备的配置应满足当地环境条件的使用要求。
E.3.3 预警、报警要求
E.3.3.1 在线监测系统对气液比的监测:在 24 小时(自然天)内,加油站在线监测系统监测到任一条加油枪的有效气液比(每次连续加油量大于等于 15 升)小于 0.9 或大于 1.3 的次数超过该枪加油总次数的 25%时,系统应对该条加油枪预警,连续 7 天处于预警状态应报警;或有效气液比小于0.6 或大于 1.5 连续超过 24 小时(自然天)时应报警,并存储、发送对应加油枪的状态、参数等信息。
E.3.3.2 如当日某加油枪加油次数小于 5 次时,在线监测系统不对该加油枪进行气液比预警和报警判断,并与次日加油次数进行累计,直至大于等于 5 次后再进行气液比预警和报警判断。
E.3.3.3 在线监测系统对油气回收系统压力的监测: 在线监测系统应以不大于 30s 采样间隔监测分析油气回收系统压力状态,在 24 小时(自然天)内,在线监控系统监测到的系统压力与大气压差值(表压)处于(-50~50)Pa 范围内的连续时间超过 12 小时,系统应预警,若连续 7 天处于预警状态应报警。
E.3.3.4 在线监控系统可以不大于 30s 的采样间隔监测加油站内的挥发性有机物,当浓度传感器监测到的浓度大于等于 4000 μmol/mol 时,则判断该处可能存在系统油气泄漏情况立即进行预警,当连续 7 天处于预警状态应报警;当监测到的浓度大于等于 8000 μmol/mol 时应立即报警。
E.3.4 数据采集和传输要求
E.3.4.1 在线监控系统应配有数据采集和传输设备,能及时将数据采集处理传输到监控系统的主控机进行存储。
E.3.4.2 具备显示、设置系统时间和时间标签功能。
E.3.4.3 具备显示实时数据及查询历史数据的功能。
E.3.4.4 具备数字信号输出功能。
E.3.4.5 具有中文数据采集、记录、处理和控制软件。
E.3.4.6 系统掉电后,能自动采集和保存气液比监测数据;恢复供电后系统可自动启动,恢复运行状态并正常开始工作后,应能保持重启前的预警、报警状态和补充传递相关数据到系统主机中。
E.3.4.7 在线监控系统停止运行自启动后,应继续与停止前的数据进行连续计算。
E.3.4.8 在线监控系统程序应具备防篡改功能。
E.3.4.9 在线监控系统具备 1 年以上数据的存储能力。
E.3.4.10 系统应支持自动或手动方式进行零点漂移的校准。
E.3.4.11 加油非正常中断后继续加油时,应分别保存对应的加油量、回气量及气液比等数据。
E.3.5 数据通讯功能要求
E.3.5.1 在线监测系统应具有远程数据通讯功能,能够上传数据和响应部门指令,能够按照规定的内容、格式和时间间隔,将监测数据打包上传到指定的 INTERNET 网络 IP 地址,数据传输应满足 HJ 212 的要求。上传时钟设置应与我国北京时间保持一致。
E.3.5.2 上传数据至少应包括:加油站在线监测系统配置数据、系统运行日志、监测地点标识、加油机和加油枪标识、埋地油罐标识、各加油枪气液比、油气系统压力(单位:Pa)等监测数据、预报警数据、监测日期与时间数据等。数据包的大小按照传输方式自主确定。
E.3.5.3 在线监控系统上传气液比数据时,应同时上传加油开始时间、加油结束时间和数据上传时间;上传压力数据时,应同时上传压力数据的生成时间和上传时间;上传预警和报警数据时,应同时上传预警和报警数据的生成时间和上传时间。每次上传数据的时间间隔应不大于 1h,不得重复发送数据。
E.4 检测/测量器件性能指标
E.4.1 气体流量传感器
E.4.1.1 累积体积分辨力:不大于 0.5L;
E.4.1.2 测量准确度:不低于±2 %;
E.4.1.3 量程范围:最大量程范围为(80~200)L/min;
E.4.2 压力传感器
E.4.2.1 分辨力:不大于 5Pa;
E.4.2.2 最大允许误差:不超过满量程的 0.5%;
E.4.2.3 量程范围:±3.0kPa;
E.4.3 油气浓度传感器
E.4.3.1 分辨力:50 μmol/mol;
E.4.3.2 最大允许误差: ±3%测量值;
E.4.3.3 最大量程: 不小于 10000 μmol/mol;
E.4.4 高清摄像头
E.4.4.1 摄像像素:系统水平分辨力应大于等于 800 TVL;
E.4.4.2 信噪比:峰值信噪比(PSNR)不应低于 32 Db;
E.4.4.3 最高帧率:1280×720/60fps;
E.4.4.4 彩色照度:星光级彩色不高于 0.0008 Lux,在星光条件下录像图像清晰。
E.4.5 温度传感器
E.4.5.1 分辨率:0.5℃;
E.4.5.2 最大允许误差:不超过±1%;
E.4.5.3 量程范围:(-50-70)℃。
E.5 位置要求
E.5.1 一般要求
E.5.1.1 加油站在线监控系统及各检测/测量元器件应布置在能准确可靠地连续监测油气回收系统的有代表性位置上。
E.5.1.2 加油站在线监控系统及各检测/测量元器件性能应不受环境光线和电磁辐射的影响,油气管线振动幅度尽可能小,应避免油气中油滴和颗粒物的干扰。
E.5.2 气体流量传感器
宜布置在油气回收管线垂直段和负压区域。气体流量传感器布置时必须注意进、出气孔位置, 注意气体流动方向的箭头标识,应避开油气管线弯头和断面急剧变化的部位。
E.5.3 气液比采集控制器
E.5.3.1 气液比采集控制器安装及气体流量传感器与气液比采集控制器之间的通讯布置应满足 GB 50156 的要求,数量根据实际配置选定。
E.5.3.2 气液比采集控制器需要获取加油机的加油脉冲时,采集控制器的脉冲输入端口应采用光电隔离电路,同时脉冲信号应单向传递以避免对加油机计量脉冲产生影响。
E.5.4 压力传感器
E.5.4.1 对于油气空间连通的汽油埋地油罐,加油站应至少安装 1 个压力传感器;对于油气空间非连通的汽油埋地油罐,加油站应至少安装与汽油埋地油罐数量相等的压力传感器;并在压力传感器附近预留检测接口。
E.5.4.2 可以任选以下位置安装压力传感器:
a) 加油站汽油油罐排气管球阀下方;
b) 为后处理装置预留的进气管,且待安装的后处理装置不应具有主动抽气功能; c)不具有主动抽气功能的后处理装置的进气管;
d) 加油站汽油油罐人井盖;
e) 通过论证能够代表系统压力监测功能要求的其他位置。
E.5.5 浓度传感器
宜布置在容易检测油气回收系统出现油气泄漏的接口或连接部位上或附近区域,如卸油油气回收口、人井盖、加油机内等处。
E.5.6 高清摄像头
E.5.6.1 高清摄像头布置在方便监测卸油操作、加油操作和储油区操作状况(如人工量油操作)的区域和高度。
E.5.6.2 高清摄像头的布置应防止极端气象条件的影响和人为破坏。
E.5.6.3 有特殊安全要求的区域应选用防爆摄像机防护设备。
E.5.7 温度传感器
E.5.7.1 温度传感器布置在能够接触到埋地油罐气相空间的区域。
E.5.7.2 对于油气空间连通的汽油埋地油罐,加油站宜至少安装 1 个温度传感器。对于油气空间非连通的汽油埋地油罐,加油站宜安装与汽油埋地油罐数量相等的温度传感器。
E.6 监测功能验证
E.6.1 可通过检测软件或其他检测方法(如人工方法)检查通讯上传数据的准备性、符合性、预报警规则正确性及各项功能(数据的接收、处理、预警、报警、显示、存储、上传等功能)是否满足要求:
a) 可通过调整加油枪气液比的方法检查在线监控系统气液比监测数据是否有明显变化,必要 时可通过人工比对的方法判断气液比信息是否正确上传和预警、报警;
b) 可通过临时性打开地下储罐排放管上旁通阀的方法检测在线监控系统压力监测值是否有明显变化以及是否正确预警、报警;
c) 可通过采用含 VOCs 的气体通入浓度传感器采样头的方法检查在线监控系统油气泄漏监测数据是否有变化以及是否正确上传和预警、报警。
E.6.2 可通过检测软件或其他检测方法(如人工方法)进行在线监控系统时钟准确性检查。
附 录 F
(资料性附录)
在线监测系统准确性校核方法
F.1 适用范围
本附录适用于加油站油气回收在线监测系统的校准和气液比、系统压力指标的比对。
F.2 压力传感器校准测试和比对程序
步骤 1 按照本标准附录B 的方法进行密闭性人工检测,在进行测试之前需确认加油站液阻达标。
步骤 2 同时记录手工测试和在线监控系统监测的系统压力读数。
步骤 3 将手工检测得到的 5min 压力平均值与在线监控系统同时段监测的 5min 压力平均值作比较: 通过:若绝对差值≤50Pa,在线监控系统压力监测准确度视为满足要求;继续:若绝对差值>50Pa,则进行步骤 4。
步骤4 按照步骤1-2 再做2 次密闭性检测,按照步骤3 计算手工检测与在线监控系统监测的5min压力平均值的绝对误差,再计算 3 次绝对误差的平均值: 通过:若 3 次绝对差值平均值≤50Pa,在线监控系统压力监测准确度视为满足要求。 判断:若 3 次绝对差值平均值>50Pa,此项检测不合格。
步骤 5 对于非连通埋地油罐的加油站,按照步骤 1-4 依次检测每个油罐的压力。
F.3 流量传感器校准测试和比对程序
步骤 1 选择被测试的加油机并在记录表上表明加油机序列号和加油枪数目。记录油气流量传感器的序列号,依照本标准附录C 的方法进行加油枪高档加油速度下气液比的人工检测。
步骤 2 用手工测试值与在线监控系统显示值一对一进行比对。若在线监控系统记录加油量与加油机显示加油量的相对误差>1%,或 1min 内在线监控系统未提供本次气液比,判定在线监控系统气液比监测性能不合格。通过:若气液比差值在±0.15 范围内,在记录表上记录该加油枪气液比监测通过测试,若该流量传感器未监测其他加油枪,则判断该流量传感器通过测试。继续:若该枪气液比差值不在±0.15 范围内,则进行步骤 3。
步骤 3 依照步骤 2 再进行两次气液比检测,取三次结果的平均值。
步骤 4 将三次气液比检测结果平均值与在线监测显示气液比平均值进行比较。通过:若差值在±0.15 范围内,且该流量传感器未监测其他加油枪,则此流量传感器通过测试;若差值不在±0.15 范围内,则判断该流量传感器未通过测试;继续:若差值在±0.15 范围内,但该流量传感器同时监测其他加油枪,则进行步骤 5。
步骤 5 在另一加油枪上重复步骤 1-4,直至该流量传感器所监测的所有加油枪完成气液比比对。
步骤 6 该流量传感器监测的所有加油枪气液比监测合格则判断该流量传感器合格,若该流量传感器监测加油枪中任一条枪监测比对不合格,则判断该流量传感器监测性能不合格。
步骤 7 重复以上步骤进行全部油气流量传感器比对,全部流量计传感器测试结果通过则判定为该监测项目合格,否则判断未不合格。
F.4 检测记录
校准测试记录分别参见附录G 中的表G.5 和表 G.6。
附 录 G
(资料性附录)
加油站检测报告
.png)
.png)
.png)
.png)
.png)
.png)
.png)
该内容来源于网络,如有侵权请联系我们删除内容。敬请谅解!
